开云官方网页版上海市崇明县

开云官方网页版专题频道上海市崇明县栏目,提供与上海市崇明县相关的所有资讯,希望我们所做的能让您感到满意!

2016上海市崇明县高三二模开云(中国)试题及答案

 

  2016上海市崇明县高三二模考试已结束,以下是开云官方网页版高考网小编整理的2016上海市崇明县高三二模开云(中国)试题及答案,供同学们参考学习。

  

  I. Listening Comprehension

  Section A

  Directions: In Section A, you will hear ten short conversations between two speakers. At the end of each conversation, a question will be asked about what was said. The conversations and the questions will be spoken only once. After you hear a conversation and the question about it, read the four possible answers on your paper, and decide which one is the best answer to the question you have heard.

  1. A. In a gallery. B. In a classroom. C. In a bookstore. D. In a museum.

  2. A. Boss and employee. B. Father and daughter.

  C. Teacher and student. D. Shop assistant and customer.

20160428041632918.jpg

20160428041632310.jpg

20160428041633681.jpg

20160428041633192.jpg

html>

2016上海市崇明县高三二模化学试题及答案

 

  2016上海市崇明县高三二模考试已结束,以下是开云官方网页版高考网小编整理的2016上海市崇明县高三二模化学试题及答案,供同学们参考学习。

  

  1.崇明县为“打造世界级生态岛,创建全国文明县城”而采取的下列措施与倡议中,能有效减少PM2.5的是

  A.垃圾回收 B.绿色出行 C.交通整顿 D.河道整治

20160428035646488.jpg

20160428035646276.jpg

20160428035646528.jpg

20160428035647284.jpg

20160428035647184.jpg

20160428035647602.jpg

20160428035648606.jpg

20160428035648194.jpg

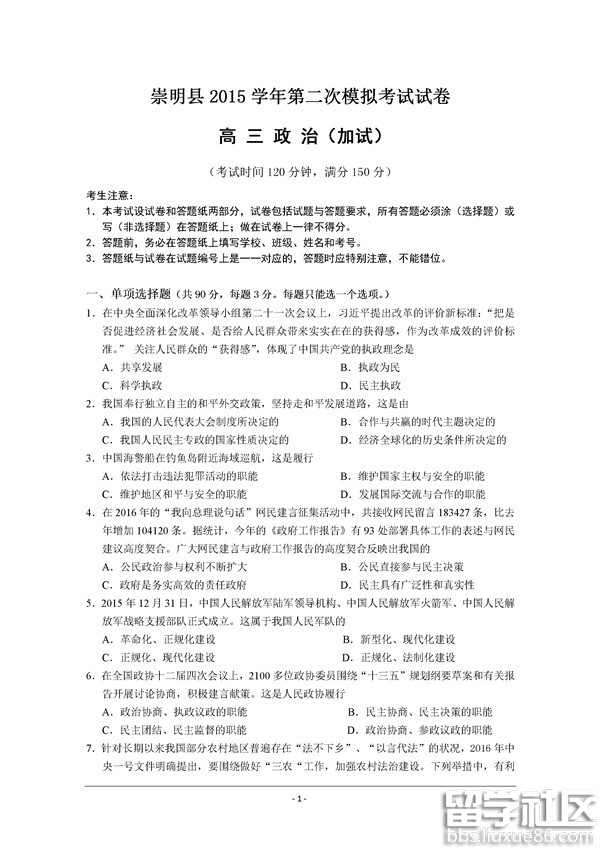
2016上海市崇明县高三二模政治试题及答案

 

  2016上海市崇明县高三二模考试已结束,以下是开云官方网页版高考网小编整理的2016上海市崇明县高三二模政治试题及答案,供同学们参考学习。

  

  一、单项选择题(共90分,每题3分。每题只能选一个选项。)

  1.在中央全面深化改革领导小组第二十一次会议上,习近平提出改革的评价新标准:“把是否促进经济社会发展、是否给人民群众带来实实在在的获得感,作为改革成效的评价标准。” 关注人民群众的“获得感”,体现了中国共产党的执政理念是

  A.共享发展 B.执政为民

  C.科学执政 D.民主执政

  2.我国奉行独立自主的和平外交政策,坚持走和平发展道路,这是由

  A.我国的人民代表大会制度所决定的 B.合作与共赢的时代主题决定的

  C.我国人民民主专政的国家性质决定的 D.经济全球化的历史条件所决定的

20160428034851463.jpg

20160428034851618.jpg

20160428034852804.jpg

20160428034852559.jpg

20160428034852530.jpg

20160428034853754.jpg

2016上海市崇明县高三二模生物试题及答案

 

  2016上海市崇明县高三二模考试已结束,以下是开云官方网页版高考网小编整理的2016上海市崇明县高三二模生物试题及答案,供同学们参考学习。

  

2016上海市崇明县高三二模生物试题及答案

  一、单选题(共60分,每小题只有一个正确选项,每题2分)

  1.生物细胞内的下列物质中,既含N元属又属于生物大分子的一组是 ………………………(  )

  A.核苷酸和糖原 B.血红蛋白和核酸 C.氨基酸和葡萄糖 D.胆固醇和纤维素

  2.下列细胞结构中肯定不存在糖类物质的是…………………………………………………(  )

  A.染色体 B.核糖体 C.细胞壁 D.中心体

20160428033830800.jpg

20160428033831588.jpg

20160428033831615.jpg

20160428033832450.jpg

20160428033832534.jpg

20160428033832123.jpg

20160428033833237.jpg

2015上海市崇明县高三一模开云(中国)试题及答案

 

  开云官方网页版高考频道为您提供最及时的资讯,下面的2015上海市崇明县高三一模开云(中国)试题及答案希望对您有所帮助

上海市崇明县2015届高三上学期期末考试(一模)
开云(中国)试题
(考试时间120分钟,满分150分。请将答案填写在答题纸上)
第Ⅰ卷 (共103分)
I. Listening Comprehension
Section A
Directions In Section A, you will hear ten short conversations between two speakers. At the end of each conversation, a question will be asked about what was said. The conversations and the questions will be spoken only once. After you hear a conversation and the question about it, read the four possible answers on your paper, and decide which one is the best answer to the question you have heard.
1. A. Wednesday. B. Friday. C. Sunday. D. Tuesday.
2. A. By subway. B. By taxi. C. In Richard’s car. D. On Jerry’s train.
3. A. Boss and secretary. B. Guest and hotel staff.
C. Tourist and tour guide. D. Customer and shop assistant.
4. A. In a clinic. B. In a supermarket.
C. In a restaurant. D. In a ice-cream shop.
5. A. She doesn’t like going outside. B. The man should study now.
C. She doesn’t want to study now. D. The man should take some exercise.
6. A. A journalist. B. An artist. C. A teacher. D. An economist.
7. A. He may dislike travelling. B. He may like to travel in other seasons.
C. He may be unable to afford the trip. D. He may prefer to...

2013年上海市崇明县中考物理二模试卷及答案

05-03

 
  物理考试总体上导致答题失分的原因主要有两方面:一是对知识点掌握不到位,比如没有记住物理公式就无法进行计算题解题;二是缺少必要的答题技巧,没能在考试中发挥出真实水平,比如,在考场上把题干要求看错,或把答案填错。要想提高物理成绩,主要可以分为三个阶段:第一阶段:通览全书,排查基础知识。第二阶段:必要的充实一下自己的薄弱环节。第三阶段:预习新学期将要学习的知识。