开云官方网页版专题频道佳木斯大学研究生处栏目,提供与佳木斯大学研究生处相关的所有资讯,希望我们所做的能让您感到满意!
09-18
考研招生简章频道为大家提供佳木斯大学2019硕士研究生招生简章,2019年我校拟计划招收硕士研究生555人(含退役大学生士兵计划5人)。更多考研资讯请关注我们网站的更新!
佳木斯大学2019硕士研究生招生简章
一、培养目标及类型
培养热爱祖国,拥护中国共产党的领导,拥护社会主义制度,遵纪守法,品德良好,具有服务国家服务人民的社会责任感,掌握本学科坚实的基础理论和系统的专业知识,具有创新精神、创新能力和从事科学研究、教学、管理等工作能力的高层次学术型专门人才以及具有较强解决实际问题的能力、能够承担专业技术或管理工作、具有良好职业素养的高层次应用型专门人才。培养类型主要分为学术型和专业学位硕士研究生。
学术型硕士研究生:主要以培养掌握本学科坚实的基础理论和系统的专业知识,具有创新精神、创新能力和从事科学研究、教学、管理等工作能力的高层次专门人才。
专业学位硕士研究生:主要以培养具有较强解决实际问题的能力、能够承担专业技术或管理工作、具有良好职业素养的高层次应用型专门人才。
各招生专业学习形式均为“全日制”。
二、招生计划
根据教育部规定,招生单位按照 “分列招生计划、分类报名考试、分别确定录取标准”的原则,2019年我校拟计划招收硕士研究生555人(含退役大学生士兵计划5人)。研招网招生目录中公布的拟招生计划仅作参考,最终以国家正式下达的招生计划数为准。
三、报考条件
1.中华人民共和国公民。
2.拥护中国共产党的领导,品德良好,遵纪守法。
3.身体健康状况符合规定的体检标准。
4.考生学历须符合下列条件之一:
(1)国家承认学历的应届本科毕业生(含普通高校、成人高校、普通高校举办 的成人高等学历教育应届本科毕业生)及自学考试和网络教育届时可毕业本科生, 录取当年 9 月 1 日前须取得国家承认的本科毕业证书,否则录取资格无效。
(2)具有国家承认的大学本科毕业学历的人员;
(3)获得国家承认的高职高专毕业学历后满2年(从毕业后到录取当年9月1日,下同)或2年以上的人员,以及国家承认学历的本科结业生,按本科毕业同等学力身份报考,复试时须加试两门专业主干课,成绩不合格者不予录取。
(4)已获硕士、博士学位的人员;
5.报考我校专业学位硕士研究生招生专业的考生,还应符合下列规定:
(1)教育管理专业学位研究生:招生对象为大学本科毕业后有3年以上工作经验的人员;或高职高专毕业、本科结业后有5年以上工作经验的人员;或已获硕士学位或博士学位并有2年以上工作经验的人员;
(2)临床医学硕士专业学位研究生:只招收普通高等学校临床医学专业全日制应、往届本科毕业生(含全日制专升本),普通全日制麻醉学、医学影像学、医学检验(仅限2012年12月31日以前开云官方网页版学)五年制医学本科可报考我校相同专业的专业学位硕士研究生;
(3)已经获得住院医师规范化培训合格证书人员原则上不得报考专业学位硕士研究生,凡是被临床医学专业学位录取的研究生必须参加住院医师规范...
10-22
目前对于研究生招生简章想必大家都非常关注,为方便大家及时了解全国各省市院校2020年硕士研究生招生简章,下面由开云官方网页版小编为你精心准备了“佳木斯大学2020年硕士研究生招生简章”,持续关注本站将可以持续获取更多的考试资讯!
佳木斯大学2020年硕士研究生招生简章
一、培养目标及类型
培养热爱祖国,拥护中国共产党的领导,拥护社会主义制度,遵纪守法,品德良好,具有服务国家服务人民的社会责任感,掌握本学科坚实的基础理论和系统的专业知识,具有创新精神、创新能力和从事科学研究、教学、管理等工作能力的高层次学术型专门人才以及具有较强解决实际问题的能力,能够承担专业技术或管理工作,具有良好职业素养的高层次应用型专门人才。培养类型主要分为学术型和专业学位硕士研究生。
学习形式:各招生专业均为“全日制”。
二、招生计划
根据教育部规定,招生单位按照“分列招生计划、分类报名考试、分别确定录取标准”的原则,2020年我校拟计划招收硕士研究生680人(含退役大学生士兵计划5人)。中国研究生招生信息网招生目录中公布的拟招生计划仅作参考,最终以国家正式下达的招生计划数为准。
三、报考条件
(一)基本条件
1.中华人民共和国公民。
2.拥护中国共产党的领导,品德良好,遵纪守法。
3.身体健康状况符合国家《普通高等学校招生体检工作指导意见》(教学[2003]3号)所列的各项条件。
(二)学历条件
考生学历须符合下列条件之一:
1.国家承认学历的应届本科毕业生(含普通高校、成人高校、普通高校举办的成人高等学历教育应届本科毕业生)及自学考试和网络教育届时可毕业本科生,录取当年9月1日前须取得国家承认的本科毕业证书,否则录取资格无效。
2.具有国家承认的大学本科毕业学历的人员。
3.获得国家承认的高职高专毕业学历后满2年(从毕业后到录取当年9月1日,下同)或2年以上的人员,以及国家承认学历的本科结业生,按本科毕业同等学力身份报考,须具备大学外国语四级考试成绩合格证书或成绩单(425分以上),复试时须加试两门专业主干课,成绩不合格者不予录取。
4.已获硕士、博士学位的人员。
5.报考我校以下硕士研究生招生专业的考生,还应符合下列规定:
(1)教育管理专业学位研究生:招生对象为大学本科毕业后有3年以上工作经验的人员;或高职高专毕业、本科结业后有5年以上工作经验的人员;或已获硕士学位或博士学位并有2年以上工作经验的人员。
(2)临床医学专业学位研究生:只招收普通高等学校临床医学专业全日制应、往届本科毕业生(含全日制专升本),普通全日制麻醉学、医学影像学、医学检验(仅限2012年12月31日以前开云官方网页版学)五年制医学本科可报考我校相同专业的专业学位硕士研究生。
(3)口腔医学研究生:只招收普通全日制五年口腔医学专业本科毕业生。
(4)已经获得住院医师规范化培训合格证书人员原则上不得报考临床医学专业学位硕士研究生,凡是被临床医学专业学位录取的研究生必须参加住...
开云官方网页版考研网为大家提供佳木斯大学研究生部:http://yjs.jmsu.cn/index.htm,更多考研资讯请关注我们网站的更新!
佳木斯大学研究生部:http://yjs.jmsu.cn/index.htm
点击下面图片即可进开云官方网页版:
最新考研信息请关注通知公告的更新!
专业目录、专业基础课、专业课考试大纲、考研相关信息和各学院研究生教育及导师介绍均在校园网研究生招生工作和各学院网站内公布。
小编精心为您推荐:
...02-22
以下《2014年佳木斯大学考研成绩查询开云官方网页版口开通》由开云官方网页版考研成绩查询频道为您精心提供,欢迎大家阅读参考。
点击进开云官方网页版2014年佳木斯大学考研成绩查询开云官方网页版口

本查询只包括全国统考科目成绩,不包括开云(中国)二、全国联考科目(管理类联考综合、法律硕士专业课)和招生单位自命题科目成绩。
延伸阅读
2014年研究生考试已经结束,那么2014年考研国家线会是多少?据悉,今年的政治题目相比2013年有所偏难,专家预测,在今年报考人数下降的情况下,数学分数线或较往年稍高。
2014年总体来说集中了2013的优点,2014 年整体来说题目比较简单。那么对于2014年的分数线来说,虽然2014年的题比2013年稍微简单了一点,但是对2013年的灵活性增加了很多,但是考生的整体水平有些下降,研究生这几年考试的人数比较多,所以2014年的分数线某机构名师认为,“可能会比2013年稍微高一点点,高一分两分是有可能,但是不会高很多,这个大家放心。”
|
2014年考研热点资讯关注
![]() |
||
09-26
开云官方网页版考研报名资讯:2015吉林研究生考试报考点(9处),请广大考生选择正确的报考点报名!
2015吉林研究生考试报考点(9处)
吉林省2015年全国硕士研究生统一考试报考点设置一览表详情如下:
下面内容分别对应:报考点代码 报考点名称 接收考生报名范围()内数字为专业代码
2202 延边州招生办公室
接收本州和长白山管委会所辖地区报考全国统考(含法律硕士)考生报名;接收本州和长白山管委会所辖地区报考会计硕士、图书情报硕士、审计硕士考生报名;接收全国报考延边大学音乐与舞蹈学(130200)的01方向、美术学(1304L1)的01-03方向、艺术设计(1304Z1)的01-04方向、艺术硕士中的音乐(135101)的01-03方向、美术(135107)的01-02方向的考生报名(报考上述专业的考生在其它报名点报名一律无效)。
2203 白城市招生办公室
接收本地区和松原地区报考全国统考(含法律硕士)考生报名;接收本地区和松原地区报考会计硕士、图书情报硕士、审计硕士考生报名。
2204 通化市招生办公室
接收本地区、白山地区和梅河口市报考全国统考(含法律硕士)考生报名;接收本地区和白山地区和梅河口市报考会计硕士、图书情报硕士、审计硕士考生报名。
2205 四平市招生办公室
接收本地区、辽源地区和公主岭市报考全国统考(含法律硕士)考生报名;接收本地区和辽源地区和公主岭市报考会计硕士、图书情报硕士、审计硕士考生报名;接收全国报考吉林师范大学美术学(130400)和学科教学(美术)(045113)的考生报名(报考此专业考生在其它报名点报名一律无效)。
2206 吉林市招生办公室
接收本地区报考全国统考(含法律硕士)考生报名;接收本地区报考会计硕士、图书情报硕士、审计硕士考生报名;接收全国报考北华大学美术学院的学科教学(美术)(045113)、艺术(135100)、美术学(130400)和音乐学院的艺术(135100)的考生报名(报考此专业考生在其它报名点报名一律无效)。
2207 长春市招生办公室
接收本地区报考全国统考(含法律硕士)考生报名;接收本地区报考会计硕士、图书情报硕士、审计硕士考生报名;接收全国报考吉林大学[微博]艺术学院的美术学(130400)、设计学(130500)、美术(135107)和艺术设计(135108)的考生报名;接受全国报考东北师范大学[微博]艺术硕士专业学位中的音乐(135101)、舞蹈(135106)、美术(135107)、艺术设计(135108)以及学科教学(美术)(045113)、建筑设计及其理论(081302)、服装设计与工程(082104)、园林植物与观赏园艺(090706)、风景园林(095300)的考生报名;接收全国报考吉林艺术学院音乐与舞蹈学(130200)、美术学(130400)、戏剧与影视学(130300)、设计学(130500)、音乐(135101)、美术(135...
05-08
02-18
09-28
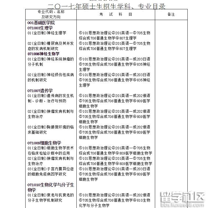
出国留学考研网为大家提供佳木斯大学2017硕士研究生招生专业目录及参考书目,更多考研资讯请关注我们网站的更新!
佳木斯大学2017硕士研究生招生专业目录及参考书目
点击下面图片即可查看佳木斯大学2017硕士研究生招生专业目录及参考书目完整版:
小编精心为您推荐:
2017考研报名佳木斯大学研究生处推荐访问