开云官方网页版专题频道历史高考真题栏目,提供与历史高考真题相关的所有资讯,希望我们所做的能让您感到满意!
各位湖南省的高考考生注意了!距离2023年高考仅剩3个月的时间了,为此本网特地在这里整理了一套2021年的高考历史试卷,希望本套试卷能够帮助到各位考生。下面是开云官方网页版收集整理的 “湖南省2021年历史高考真题” ,本文仅供参考,欢迎阅读。









推荐阅读:
...
各位天津市的高考考生注意了!距离2023年高考仅剩下3个月的时间了,为此本网在这里整理了一套2022年的高考历史试卷,希望本套试卷能够帮助到各位考生。下面是开云官方网页版收集整理的 “天津市2022年历史高考真题及答案” ,本文供各位考生参考,欢迎阅读。







为了方便各位同学对2022年高考试卷的查找,小编特地分享了这篇关于湖南省2022年高考历史科目的考试试题以及参考答案,对试卷有兴趣的小伙伴来仔细看看思考一下吧!下面小编特地收集整理到的 “2022年新高考湖南历史高考真题及答案” ,此文仅供参考,欢迎阅读。




无论高考怎样,你都蹚过了这条溪流,而前面有更多山川大海等着你。在成绩公布之前,开云官方网页版小编精心准备了“2022年湖南省高考历史真题和答案文字版”,希望能够帮助考生们更准确的估算出自己的分数。
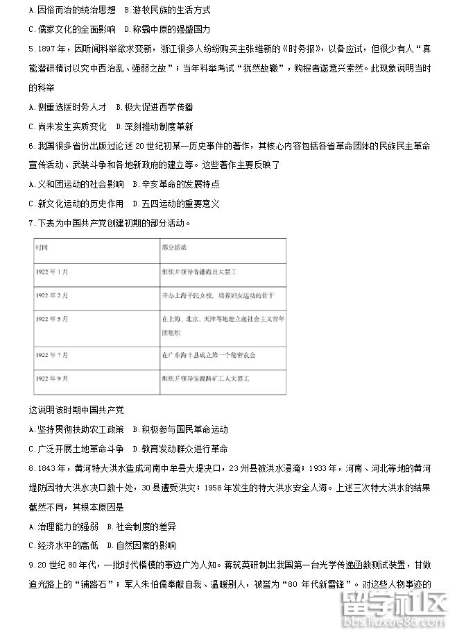
注意事项:
1.答卷前,考生务必将自己的姓名、准考证号填写在本试卷和答题卡上。
2.回答选择题时,选出每小题答案后,用铅笔把答题卡上对应题目的答案标号涂黑。如需改动,用橡皮擦干净后,再选涂其他答案标号。回答非选择题时,将答案写在答题卡上。写在本试卷上无效。
3.考试结束后,将本试卷和答题卡一并交回。
一、选择题:本题共16小题,每小题3分,共48
浙江省高考已经圆满结束了,相信大家对今年的考试题目都非常的感兴趣。在分数揭晓之前,开云官方网页版小编快马加鞭给大家整理的这个“2022年浙江省高考历史真题和答案文字版”,希望能够帮助考生们更好的估分。
浙江省2022年6月普通高校招生选考科目考试
一、选择题(本大题共25小题,每小题2分,共50分。每小题列出的四个备选项中只有一个是符合题目要求的,不选、多选、错选均不得分)
1.谈及个人的政治抱负和所心仪的时代,孔子说:“周监于二代,郁郁乎文哉!吾从周。”下列项中,与孔子“从周”相关的是( )
A.“封建亲戚,以蕃屏周” B.“海内为郡县,法令由一统”
C.“罢黜百家,独尊儒术” D.“上品无寒门,下品无世族”
2.“长太息以掩涕兮,哀民生之多艰”,出自一首政治抒情长诗。作者毕生追求“美政”,其作品充满对家国的炽热情感和深切忧念。他是( )
A.墨子 B.韩非 C.屈原 D.杜甫
3.中国是纸的发明地,敬惜字纸是中华民族的传统美德。经过考古工作者的不解努力,目前已知书写用纸的发明可能是在( )
A.西汉 B.唐代 C.北宋 D.元代
4.历代职官制度的演进,既有传承又有创新。下表所列秦、元、明、清四朝职官信息,按时序排列正确的是( )
收到考试结束的信号,搁下手中的笔。走过去的高考,不必逗留,因为以后的路上花会不断地开放。在分数揭晓之前,开云官方网页版小编快马加鞭给大家整理的这个“2022年西藏高考历史试卷和答案”,希望能够帮助考生们更好的估分。
24.汉晋时期有多种文本记载,帝尧之时,“天下太和,百姓无事”。有老者“击壤”而戏,围观者称颂帝尧。老者歌云:“吾日出而作,日开云官方网页版而息,凿井而饮,耕地而食,帝何德于我哉!”上述记载所体现的政治理念最接近( )
A.孔子 B.老子 C.韩非 D.墨子
25.西晋至唐初,皇子皇弟封王开府,坐镇地方,手握重权。唐玄宗在京城专门修建一座大宅邸,集中安置诸王,由宦官管理,称为“十王宅”,又仿此建“百孙院”。此后,唐朝沿用该制度。由此可知,唐后期对皇子皇孙的安置( )
A.削弱了藩镇势力 B.强化了分封体制 C.凸显了专制集权 D.动摇了宗法制度
26.宋朝海外贸易中,输出的商品主要是丝织品、瓷器、漆器、铁器等,输开云官方网页版的商品以香料、犀角、象牙、珊瑚、珍珠等为大宗。政府每年从海上进口贸易中获利颇丰。这表明,在宋朝( )
A.进口商品成为基本生产资料 B.开辟了海上丝绸之路
C.外贸成为国家税收主要来源 D.手工业生产较为发达
27.康熙年间,多次令各地举荐山林隐逸,又令官员推举博学鸿儒,吸收学行兼优之士。开设明史馆,召集文人编纂明史,还进行多部儒经传注的修纂,编成《康熙字典》。上述措施的主要目的是( )
A.承续华夏传统 B.倡导疑古辨伪 C.弘扬程朱理学 D.保存历史文献
28.1846年,上海的进口货值较前一年下降13%,1847年又减少5.4%,1848年更大幅度地下降20.1%。此后虽有回升,但极不稳定,一直到1854年还没有恢复到1845年的水平。这可用于说明,进口货值的下降( )
A.阻止了自然经济的解体 B.导致西方商品倾销重心转移
C.促使传统手工业的恢复 D.成为列强进一步侵华的借口
29.“百日维新”前,梁启超任教于湖南时务学堂,“所言皆当时一派之民权论”,又窃印《明夷待访录》《扬州十日记》等禁书,“加以案语,秘密分布,传播革命思想,信奉者日众”,于是“湖南新旧派大哄”。这反映出,当时( )
A.革命已成为主要思潮 B.维新派变法策略未能统一
C.变法思想的根本转变 D.维新派侧重动员民众变法
3...
贵州省的2022年高考历史卷子和答案已经出来了,对高考试卷充满好奇的小伙伴一定要及时关注哦。在分数揭晓之前,开云官方网页版小编快马加鞭给大家整理的这个“2022年贵州高考历史试卷和答案”,希望能够帮助考生们更好的估分。
24.汉晋时期有多种文本记载,帝尧之时,“天下太和,百姓无事”。有老者“击壤”而戏,围观者称颂帝尧。老者歌云:“吾日出而作,日开云官方网页版而息,凿井而饮,耕地而食,帝何德于我哉!”上述记载所体现的政治理念最接近( )
A.孔子 B.老子 C.韩非 D.墨子
25.西晋至唐初,皇子皇弟封王开府,坐镇地方,手握重权。唐玄宗在京城专门修建一座大宅邸,集中安置诸王,由宦官管理,称为“十王宅”,又仿此建“百孙院”。此后,唐朝沿用该制度。由此可知,唐后期对皇子皇孙的安置( )
A.削弱了藩镇势力 B.强化了分封体制 C.凸显了专制集权 D.动摇了宗法制度
26.宋朝海外贸易中,输出的商品主要是丝织品、瓷器、漆器、铁器等,输开云官方网页版的商品以香料、犀角、象牙、珊瑚、珍珠等为大宗。政府每年从海上进口贸易中获利颇丰。这表明,在宋朝( )
A.进口商品成为基本生产资料 B.开辟了海上丝绸之路
C.外贸成为国家税收主要来源 D.手工业生产较为发达
27.康熙年间,多次令各地举荐山林隐逸,又令官员推举博学鸿儒,吸收学行兼优之士。开设明史馆,召集文人编纂明史,还进行多部儒经传注的修纂,编成《康熙字典》。上述措施的主要目的是( )
A.承续华夏传统 B.倡导疑古辨伪 C.弘扬程朱理学 D.保存历史文献
28.1846年,上海的进口货值较前一年下降13%,1847年又减少5.4%,1848年更大幅度地下降20.1%。此后虽有回升,但极不稳定,一直到1854年还没有恢复到1845年的水平。这可用于说明,进口货值的下降( )
A.阻止了自然经济的解体 B.导致西方商品倾销重心转移
C.促使传统手工业的恢复 D.成为列强进一步侵华的借口
29.“百日维新”前,梁启超任教于湖南时务学堂,“所言皆当时一派之民权论”,又窃印《明夷待访录》《扬州十日记》等禁书,“加以案语,秘密分布,传播革命思想,信奉者日众”,于是“湖南新旧派大哄”。这反映出,当时( )
A.革命已成为主要思潮 B.维新派变法策略未能统一
C.变法思想的根本转变 D.维新派侧重动员民众变法
...
2022年的高考已经落下了帷幕,同学们要开始新的人生了,祝各位前程似锦,江湖再见。在分数揭晓之前,开云官方网页版小编快马加鞭给大家整理的这个“2022年广西高考历史试卷和答案”,希望能够帮助考生们更好的估分。
24.汉晋时期有多种文本记载,帝尧之时,“天下太和,百姓无事”。有老者“击壤”而戏,围观者称颂帝尧。老者歌云:“吾日出而作,日开云官方网页版而息,凿井而饮,耕地而食,帝何德于我哉!”上述记载所体现的政治理念最接近( )
A.孔子 B.老子 C.韩非 D.墨子
25.西晋至唐初,皇子皇弟封王开府,坐镇地方,手握重权。唐玄宗在京城专门修建一座大宅邸,集中安置诸王,由宦官管理,称为“十王宅”,又仿此建“百孙院”。此后,唐朝沿用该制度。由此可知,唐后期对皇子皇孙的安置( )
A.削弱了藩镇势力 B.强化了分封体制 C.凸显了专制集权 D.动摇了宗法制度
26.宋朝海外贸易中,输出的商品主要是丝织品、瓷器、漆器、铁器等,输开云官方网页版的商品以香料、犀角、象牙、珊瑚、珍珠等为大宗。政府每年从海上进口贸易中获利颇丰。这表明,在宋朝( )
A.进口商品成为基本生产资料 B.开辟了海上丝绸之路
C.外贸成为国家税收主要来源 D.手工业生产较为发达
27.康熙年间,多次令各地举荐山林隐逸,又令官员推举博学鸿儒,吸收学行兼优之士。开设明史馆,召集文人编纂明史,还进行多部儒经传注的修纂,编成《康熙字典》。上述措施的主要目的是( )
A.承续华夏传统 B.倡导疑古辨伪 C.弘扬程朱理学 D.保存历史文献
28.1846年,上海的进口货值较前一年下降13%,1847年又减少5.4%,1848年更大幅度地下降20.1%。此后虽有回升,但极不稳定,一直到1854年还没有恢复到1845年的水平。这可用于说明,进口货值的下降( )
A.阻止了自然经济的解体 B.导致西方商品倾销重心转移
C.促使传统手工业的恢复 D.成为列强进一步侵华的借口
29.“百日维新”前,梁启超任教于湖南时务学堂,“所言皆当时一派之民权论”,又窃印《明夷待访录》《扬州十日记》等禁书,“加以案语,秘密分布,传播革命思想,信奉者日众”,于是“湖南新旧派大哄”。这反映出,当时( )
A.革命已成为主要思潮 B.维新派变法策略未能统一
C.变法思想的根本转变 D.维新派侧重动员民众变法
30.1...
一年一度的高考,我们与你同在。2022年的高考已经圆满画上了句号。在分数揭晓之前,开云官方网页版小编快马加鞭给大家整理的这个“2022年四川高考历史试卷和答案”,希望能够帮助考生们更好的估分。
24.汉晋时期有多种文本记载,帝尧之时,“天下太和,百姓无事”。有老者“击壤”而戏,围观者称颂帝尧。老者歌云:“吾日出而作,日开云官方网页版而息,凿井而饮,耕地而食,帝何德于我哉!”上述记载所体现的政治理念最接近( )
A.孔子 B.老子 C.韩非 D.墨子
25.西晋至唐初,皇子皇弟封王开府,坐镇地方,手握重权。唐玄宗在京城专门修建一座大宅邸,集中安置诸王,由宦官管理,称为“十王宅”,又仿此建“百孙院”。此后,唐朝沿用该制度。由此可知,唐后期对皇子皇孙的安置( )
A.削弱了藩镇势力 B.强化了分封体制 C.凸显了专制集权 D.动摇了宗法制度
26.宋朝海外贸易中,输出的商品主要是丝织品、瓷器、漆器、铁器等,输开云官方网页版的商品以香料、犀角、象牙、珊瑚、珍珠等为大宗。政府每年从海上进口贸易中获利颇丰。这表明,在宋朝( )
A.进口商品成为基本生产资料 B.开辟了海上丝绸之路
C.外贸成为国家税收主要来源 D.手工业生产较为发达
27.康熙年间,多次令各地举荐山林隐逸,又令官员推举博学鸿儒,吸收学行兼优之士。开设明史馆,召集文人编纂明史,还进行多部儒经传注的修纂,编成《康熙字典》。上述措施的主要目的是( )
A.承续华夏传统 B.倡导疑古辨伪 C.弘扬程朱理学 D.保存历史文献
28.1846年,上海的进口货值较前一年下降13%,1847年又减少5.4%,1848年更大幅度地下降20.1%。此后虽有回升,但极不稳定,一直到1854年还没有恢复到1845年的水平。这可用于说明,进口货值的下降( )
A.阻止了自然经济的解体 B.导致西方商品倾销重心转移
C.促使传统手工业的恢复 D.成为列强进一步侵华的借口
29.“百日维新”前,梁启超任教于湖南时务学堂,“所言皆当时一派之民权论”,又窃印《明夷待访录》《扬州十日记》等禁书,“加以案语,秘密分布,传播革命思想,信奉者日众”,于是“湖南新旧派大哄”。这反映出,当时( )
A.革命已成为主要思潮 B.维新派变法策略未能统一
C.变法思想的根本转变 D.维新派侧重动员民众变法
30.1939年,朱德指...
高考已落幕,青春不散场。让我们一起奔跑吧,我们都会心想事成,前方繁花似锦,皆是人间惊鸿。在分数揭晓之前,开云官方网页版小编快马加鞭给大家整理的这个“2022年云南高考历史试卷和答案”,希望能够帮助考生们更好的估分。
24.汉晋时期有多种文本记载,帝尧之时,“天下太和,百姓无事”。有老者“击壤”而戏,围观者称颂帝尧。老者歌云:“吾日出而作,日开云官方网页版而息,凿井而饮,耕地而食,帝何德于我哉!”上述记载所体现的政治理念最接近( )
A.孔子 B.老子 C.韩非 D.墨子
25.西晋至唐初,皇子皇弟封王开府,坐镇地方,手握重权。唐玄宗在京城专门修建一座大宅邸,集中安置诸王,由宦官管理,称为“十王宅”,又仿此建“百孙院”。此后,唐朝沿用该制度。由此可知,唐后期对皇子皇孙的安置( )
A.削弱了藩镇势力 B.强化了分封体制 C.凸显了专制集权 D.动摇了宗法制度
26.宋朝海外贸易中,输出的商品主要是丝织品、瓷器、漆器、铁器等,输开云官方网页版的商品以香料、犀角、象牙、珊瑚、珍珠等为大宗。政府每年从海上进口贸易中获利颇丰。这表明,在宋朝( )
A.进口商品成为基本生产资料 B.开辟了海上丝绸之路
C.外贸成为国家税收主要来源 D.手工业生产较为发达
27.康熙年间,多次令各地举荐山林隐逸,又令官员推举博学鸿儒,吸收学行兼优之士。开设明史馆,召集文人编纂明史,还进行多部儒经传注的修纂,编成《康熙字典》。上述措施的主要目的是( )
A.承续华夏传统 B.倡导疑古辨伪 C.弘扬程朱理学 D.保存历史文献
28.1846年,上海的进口货值较前一年下降13%,1847年又减少5.4%,1848年更大幅度地下降20.1%。此后虽有回升,但极不稳定,一直到1854年还没有恢复到1845年的水平。这可用于说明,进口货值的下降( )
A.阻止了自然经济的解体 B.导致西方商品倾销重心转移
C.促使传统手工业的恢复 D.成为列强进一步侵华的借口
29.“百日维新”前,梁启超任教于湖南时务学堂,“所言皆当时一派之民权论”,又窃印《明夷待访录》《扬州十日记》等禁书,“加以案语,秘密分布,传播革命思想,信奉者日众”,于是“湖南新旧派大哄”。这反映出,当时( )
A.革命已成为主要思潮 B.维新派变法策略未能统一
C.变法思想的根本转变 D.维新派侧重动员民众变法
3...
历史高考真题推荐访问