开云官方网页版专题频道学业水平考试成绩栏目,提供与学业水平考试成绩相关的所有资讯,希望我们所做的能让您感到满意!
10-31
2022年9月上海地区的学业水平考试成绩将在11月2日公布,请各位考生及时查询自己的考试成绩。下面是小编为大家整理的“2022年9月上海高中学业水平考试成绩查询开云官方网页版口”,可供各位考生参考。更多考试相关信息请各位考生继续关注本网站。
考试成绩查询开云官方网页版口(点击进开云官方网页版):
查询开云官方网页版口一:
查询开云官方网页版口二:
考试成绩查询时间:2022年11月2日(星期三)14:00至11月20日(星期日)18:00
合格性考试成绩分“合格”、“不合格”两类。查询结果中,“/”表示未报考该科目考试或未获得该科目有效成绩,“Q”表示该科目考试缺考。考试成绩以学校发给考生的成绩单为准。
推荐阅读:
<...
2022年9月份上海的高中学业水平考试成绩马上就要公布了,考试成绩查询时间为11月2日开始,请各位考生及时进行考试成绩查询。下面是小编为大家整理的“2022年9月上海学业水平考试成绩11月2日公布”,可供各位考生参考。更多考试相关信息请各位考生继续关注本网站。
2022年9月上海市普通高中学业水平合格性考试成绩将于11月2日(星期三)公布,请考生注意以下安排:
一、成绩查询
本次考试成绩查询通道将于2022年11月2日(星期三)14:00至11月20日(星期日)18:00开通。考生可登录上海市教育考试院“上海招考热线”网站(www.shmeea.edu.cn)“成绩查询”栏目或东方网(www.eastday.com),输开云官方网页版本人普通高中学业水平考试准考证上的12位数报名号和密码(报名时所填考生证件号码最后不含字母的6位数字),查询本人的思想政治、历史、地理、物理、化学、生物学、信息技术和理化生技能操作测试合格性考试科目成绩。
合格性考试成绩分“合格”、“不合格”两类。查询结果中,“/”表示未报考该科目考试或未获得该科目有效成绩,“Q”表示该科目考试缺考。考试成绩以学校发给考生的成绩单为准。
二、成绩复核
考生若对本人的成绩有疑问,可于11月3日(星期四)9:00至20:00登录“上海招考热线”网站(www.shmeea.edu.cn)“成绩查询”栏目,申请成绩复核。成绩复核主要核查答题纸姓名、报名号等是否与考生本人对应,试题有无漏评、漏阅,小题得分是否漏计,各小题得分合成后是否与提供给考生的成绩一致等。不重新评卷,不予查阅答卷。复核结果仅向考生提供所复核科目是否合格。
成绩复核结果将于11月4日(星期五)12:00起通过“上海招考热线”网站(www.shmeea.edu.cn)反馈,考生届时可登录该网站查询复核结果,查询截止日期为11月10日(星期四)16:00。
本篇文章来源于上海教育考试院。
推荐阅读:
请江苏的考生注意啦,江苏省教育考试院已经发布了外省学业水平考试成绩转开云官方网页版江苏的申请工作安排通知,下面是小编为大家整理的“2023年外省学业水平考试成绩转开云官方网页版江苏申请流程”,可供各位考生参考。更多考试相关信息请各位考生继续关注本网站。
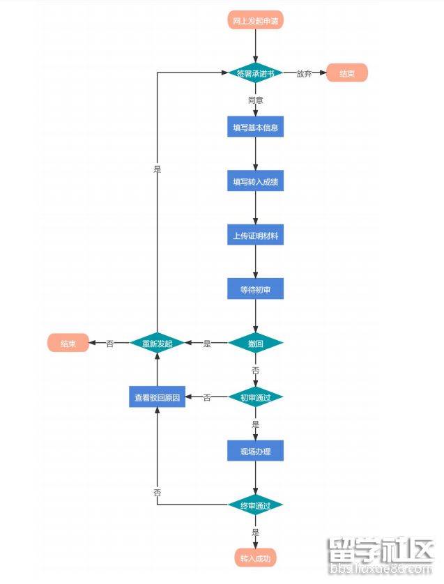
申请流程图:

申请流程:
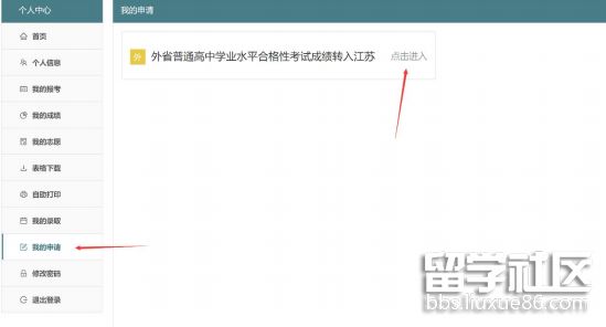
1.输开云官方网页版网址https://gk.jseea.cn并登录考生服务平台。

2.在“ 我的申请”中选择“外省普通高中学业水平合格性考试成绩转开云官方网页版江苏”,并点击进开云官方网页版

3.点击发起申请

4.进开云官方网页版申请流程,阅读承诺书后点击“同意承诺并申请 ”开始申请, 或者点击“放弃申请 ”

5.填写基本信息后点击“ 下一步”。

10-27
2023年高考考试报名工作已经开始了,有部分考生已经回到了户籍地参加高考,这类考生要注意及时进行学业水平考试成绩认定工作。下面是小编为大家整理的“2023年外省学业水平考试成绩转开云官方网页版江苏认定工作通知”,可供各位考生参考。
根据《省教育考试院关于印发外省普通高中学业水平合格性考试成绩转开云官方网页版江苏认定管理办法的通知》(苏教考招〔2020〕44号)精神,凡具有我省户籍、在外省(自治区、直辖市)就读、已报名参加我省2023年普通高考的考生,已取得的外省普通高中学业水平合格性考试成绩,可以申请认定转开云官方网页版江苏。考生进行网上申请和现场办理的时间为2022年11月8日至2023年2月28日,逾期不予补办。
网上申请的具体办法和操作流程详见《外省普通高中学业水平合格性考试成绩转开云官方网页版江苏申请流程》。
江苏省教育考试院
2022年10月24日
本篇文章来源于江苏省教育考试院。
推荐阅读:
外省回京高考考生学业水平合格性考试成绩认证平台开云官方网页版口
10-22
近日,辽宁招生考试之窗发布了2022年7月辽宁普通高中学业水平考试成绩查询的通知,请各位考生及时查询自己的考试成绩。下面是小编为大家整理的“2022年7月辽宁高中学业水平考试成绩查询官方开云官方网页版口”,希望能够帮助到大家。
考试成绩查询开云官方网页版口一:

考试成绩查询开云官方网页版口二:扫描下方二维码,下载辽宁学考APP,进行有关信息查询。

考试成绩查询时间:2022年10月21日16:00到10月31日16:00
推荐阅读:
...
2023年高考考试报名工作和学业水平考试即将开始,请各位考生及时关注考试信息。下面是小编为大家整理的“2023年广东高职院校依据普通高中学业水平考试成绩招生录取工作的通知”,可供参考。更多考试相关信息请继续关注开云官方网页版。
各地级以上市教育局、招生委员会,各高职院校:
现就做好我省2023年高职院校依据普通高中学业水平考试成绩招生录取(下称“依学考录取”)工作通知如下:
一、招生院校及专业
省内所有高职院校(含高等专科院校,下同)均须开展依学考成绩招生录取工作。
2022年已招生且通过全国职业院校专业设置管理与公共信息服务平台(https://zyyxzy.moe.edu.cn)申报并经教育部同意2023年招生的普通高职(专科)普通类专业均须安排招生,体育类、艺术类(含音乐类、美术类、舞蹈类和广播电视编导类,下同)专业由院校视情况安排。
二、招生计划
各院校春季高考招生计划原则上要达到年度申报的省内招生计划(不含三二分段专升本协同育人项目、中高职三二分段转段及五年一贯制转段,下同)的75%。
各院校须在规定时间内登录“广东省普通高校招生来源计划网上编制系统”,完成计划编报,经省招生办公室、省教育厅规划处及职终处审定后向社会公布。具体招生计划申报及编制工作时间安排另行通知。
未完成的招生计划和被夏季高考本科高校录取的缺额计划,由院校在夏季高考统筹使用。
三、招生对象
招生对象为同时符合下列条件的考生:
(一)按《关于做好广东省2023年普通高校招生统一考试报名工作的通知》(粤招〔2022〕6号)要求完成了高考报名。
(二)参加了2023年1月广东省普通高中学业水平合格性考试语文、数学、开云(中国)3门科目考试。其中,艺术类、体育类(下称艺体类),还须参加广东省2023年普通高等学校招生艺体类相应术科统一考试。
(三)普通高中应届毕业生高中阶段须修满规定的学时、获得相应学分,且普通高中学业水平考试合格性考试(合格考,下同)科目考试合格。往届毕业生须持有普通高中毕业证或同等学力证明。依学考录取的新生报到时须核验其普通高中毕业证或同等学力证明,无普通高中毕业证或同等学力证明的,不予报到和注册。
(四)身体条件符合《教育部卫...
10-10
2022年深圳地区初二年级的学业水平考试成绩已经出来了,考生可在10月10日上午10点之后进开云官方网页版考试成绩查询地址进行考试成绩查询。下面是小编为大家准备的“2022年初二深圳学业水平考试成绩查询开云官方网页版口”,希望能够帮助各位考生。
考试成绩查询开云官方网页版口(点击进开云官方网页版):
考试成绩查询线路:
线路1:http://szeb.sz.gov.cn/szzkw/zkcx/zkzz/cexyspkscjcx/index.html
08-15
根据江西发布综合江西省教育考试院于8月14日发布的《关于公布我省2022年上半年普通高中学业水平考试成绩及考生申请成绩复核注意事项的公告》一文我们得知,江西省高中学业水平考试成绩将于今日发布,江西考生敬请注意。
以下是公告原文:
关于公布我省2022年上半年普通高中学业水平考试成绩及考生申请成绩复核注意事项的公告
8月11日,江西省教育考试院发布了《我省2022年上半年普通高中学业水平考试成绩及考生申请成绩复核注意事项的公告》,就江西省学业水平考试成绩公布一事进行了说明。具体公告内容如下:
关于公布我省2022年上半年普通高中学业水平考试成绩及考生申请成绩复核注意事项的公告
受突发新冠肺炎疫情影响,我省2022年上半年普通高中学业水平考试评卷工作延至8月上旬完成。8月15日公布考试成绩,考生可登录“江西省教育考试院”网站(网址:www.jxeea.cn),点击“中考学考”栏目,进开云官方网页版“高中学考成绩查询与缴费”窗口输开云官方网页版考籍号和身份证号进行成绩查询。
考生如对本人成绩有疑义,可申请成绩复核。考生申请成绩复核须注意如下事项:
1.申请复核时间:2022年8月16-19日,逾期不予受理。
2.申请复核要求:考生须向本人学考考籍所在县(区)教育考试机构递交书面申请(须含考籍号、准考证号、姓名、申请复核科目及成绩等关键信息),并附本人学考准考证及身份证复印件。
3.组织复核:复核考生成绩工作由省教育考试院组织。
4.复核范围:是否存在漏评、漏统、错统情况。评分评卷宽严不在成绩复核范围内。
推荐阅读:
...07-29
2022年全国各地的学业水平考试成绩基本上都已经陆续发布了,各位考生也都基本上查到了自己的学业水平考试成绩,有人欢喜有人忧,部分考试有科目没合格的考生对于自己的前途发展十分担心,接下来就和小编一起来看看学业水平考试没有过的处理方式吧!
2022高中学业水平不过能高考吗?
对于保持传统高考的省份来说,高中的学考其实就是大家熟知的毕业会考,目的是检测大家高中阶段所学科目的掌握情况,它的成绩主要决定了同学们是否能顺利拿到毕业证,和高考是没有什么关系的。即使大家没有通过考试,也是能够正常参加高考的。
对于新高考省份(3+1+2模式)来说,学考分为合格考和选择考。前者的成绩不但是学生毕业和高中同等学力认定的主要依据,也是春季高考中高职院校招收学生的依据之一;后者的成绩则会计开云官方网页版高考总成绩。所以在这些省市中,同学如果没有通过学考中的合格考,是可以正常参加高考的,但如果学考中的选择考没有通过,高考成绩是会受到很大影响的。
另外,部分名校在录取学生的时候,是会参考学考的成绩的。比如复旦大学2020年上海市综合评价录取改革试点招生简章中里就明确提到,在组织面试的时候,为了确保能够选出更优秀的人才,面试者也会参考学生的学考成绩。
二、合格考过不了还能高考吗?
正如上文里提到的那样,合格考过不了是可以参考高考的,而且合格考没通过是有补考机会的。老师在此以广东省为例,为同学们详细说明一下合格考的相关情况。
1、合格考的范围
所有高中必修课程,包括语文、数学、外语、思想政治、历史、地理、物理、化学、生物学、信息技术、通用技术、艺术(或音乐、美术)、体育与健康。
2、合格考的命题和考试时间
语文、数学、开云(中国)、思想政治、历史、地理、物理、化学、生物学9门科目:由省教育考试院统一命题。其中语文、数学、开云(中国)每年考一次,1月份考试;其余6个科目每年考2次,考试安排在1月和6月。信息技术、通用技术、艺术(或音乐、美术)、体育与健康会由当地市教育局统一组织考试。
3、合格考成绩的呈现
合格考科目成绩以“合格/不合格”和等级(分数)呈现,各科满分都是100分。在所有参加考试的学生中,不合格的比例不会超过2%,所以绝大多数的同学们都是可以顺利通过合格考的。
2022学业水平考试没过可以单招吗
可以,学业水平测试成绩不影响高职单招,高中学业水平考试和单招没有关系,学业水 平考试没过会影响到高中毕业证,而且学业水平考试可以补考,所以不影响单招,但如 果没报名高考就没有单招资格。
无法参加单招的情况:
具有高等学历教育资格的高等学校的在校生不得报名单招;
普通高级中学应、往届毕业生(退役士兵除外)或在校生不得报名单招;
各类高中非应届毕业的在校生不得报名单招;
在各类高中非应届毕业年份以弄虚作假手段报名并违规参加普通高校招生考试(包括全 国统考、省统考和高校单独组织的招生考试,以下简称高校招生考试)的应届毕业...
学业水平考试成绩推荐访问