开云官方网页版专题频道浙江音乐学院栏目,提供与浙江音乐学院相关的所有资讯,希望我们所做的能让您感到满意!
02-22
12-19
2019年艺术统考陆续进行,小编为大家提供浙江音乐学院2019全日制本科招生专业目录及考试大纲,希望能帮助大家了解浙江音乐学院的情况!
浙江音乐学院2019全日制本科招生专业目录及考试大纲
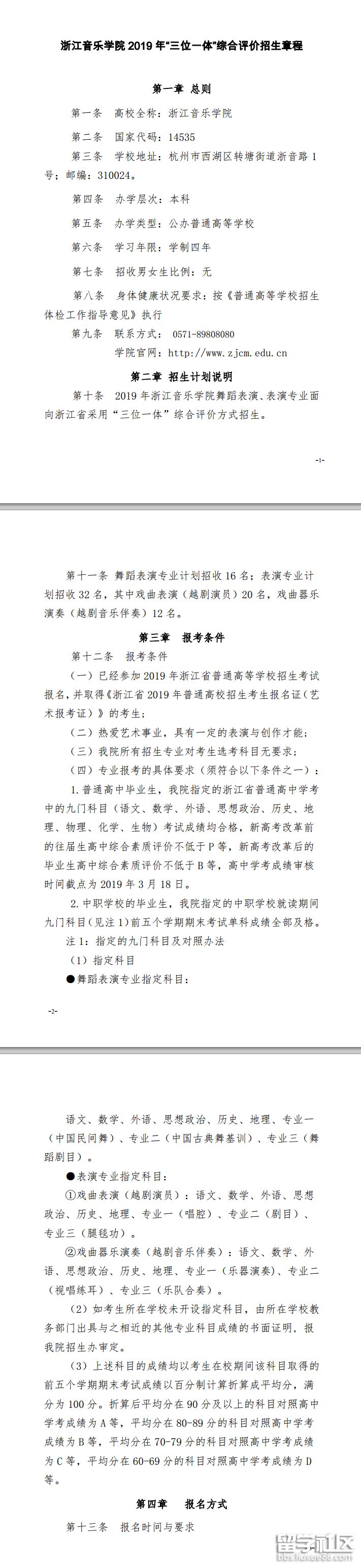
浙江音乐学院2019全日制本科招生专业目录及考试大纲共计36页,请点击下面图片查看详情:
小编精心为您推荐:
02-03
开云官方网页版考研网为大家提供浙江音乐学院2018考研成绩查询开云官方网页版口:http://www.zjks.net/,更多考研资讯请关注我们网站的更新!
2018浙江音乐学院考研成绩查询开云官方网页版口
2018浙江音乐学院考研成绩查询开云官方网页版口:浙江教育考试网(http://www.zjks.net/)
点击下面图片即可进开云官方网页版考研成绩查询:

一、成绩公布
2018年硕士研究生招生考试报考我省各招生单位的考生成绩将于2018年2月3日下午在浙江教育考试网上公布,查询网址:http://cx.zjzs.net/exam/ssyjs2018/ 。
二、成绩复核
考生如对成绩有异议,可于2018年2月3日-6日,向所报考招生单位提出复查申请,每人限查一门,具体办法可查阅各招生单位公布的成绩复查通知,逾期不再受理。
复查科目:全国硕士研究生招生考试初试的各科目。
复查内容:考生相关信息、是否考生本人答卷、是否有漏评;网评科目答题卡扫描图像是否清晰、是否扭曲;网评科目是否由两名以上的评卷教师给分;小题得分是否漏统(登)、各小题得分合成后是否与提供给考生的成绩一致等。根据教育部有关文件精神,考生答卷按照国家秘密级事项管理,以上内容由省教育考试院组织专人进行复核,考生不得查阅答卷。
申请复查的成绩如有差错,经相应学科评分仲裁组、省评卷领导小组认定后予以更正,复查结果由招生单位通知考生。
浙江省教育考试院
2018年2月2日
小编精心为您推荐:
2018考研成绩查询系统:yz.chsi.com.cn/apply/cjcx/
12-24
出国留学考研网为大家提供2018浙江音乐学院考研真题:专硕中西方音乐史,更多考研资讯请关注我们网站的更新!
2018浙江音乐学院考研真题:专硕中西方音乐史

12-03
2016年的成人高考已经圆满落幕,小伙伴们想知道录取的相关事宜吗?开云官方网页版成人高考栏目为大家提供“2016年浙江音乐学院成考录取分数线确定”,希望对大家有所帮助!
从浙江音乐学院2016年成人高考招生简章内容“考生达到浙江省教育考试院划定的成人高考文化最低投档线,根据各专业招生计划数,专业校考合格前提下,按专业成绩由高到低择优录取。”可知浙江音乐学院2016年成人高考录取分数线就是采纳2016年浙江成人高考录取分数线信息。
浙江音乐学院2016年成人高考录取分数线
2016年浙江成人高考录取分数线-专升本
|
科 类
|
分数线
|
|
文史、中医
|
180
|
|
艺术
|
120
|
|
理工
... |
2016年招生章程已经公布,开云官方网页版高考网为大家提供2016年浙江音乐学院招生章程,更多高考招生信息请关注我们网站的更新!
一、高校全称:浙江音乐学院
二、国家代码:14535
三、学校地址:杭州市西湖区转塘街道浙音路1号
四、办学层次:本科
五、办学类型:公办普通高等学校
六、学习年限:按不同专业招考方向,学制分为四年制与五年制
七、专业培养对开云官方网页版学外语考试语种的要求:开云官方网页版学外语考试语种不限,新生开云官方网页版学后,学院外语授课语种为开云(中国)
八、招收男女生比例:无
九、身体健康状况要求:按《普通高等学校招生体检工作指导意见》执行
十、招生计划说明:
(一)招收音乐表演、音乐学、作曲与作曲技术理论、舞蹈表演、舞蹈学5个专业共700人。
(二)我院对各省(直辖市、自治区)均作了分专业(招考方向)招生计划。
十一、 录取原则
(一)各专业(除音乐表演(越剧表演)专业)考生高考文化成绩通过所在省(直辖
市、自治区)艺术类专业最低录取控制分数线,按分省分专业(招考方向)计划数,以考生志愿顺序和浙江音乐学院专业校考全国考试成绩从高分到低分,结合德智体全面考核,择优录取。
专业校考成绩排名末位的同分考生:音乐表演专业、音乐学专业依次按《视唱练耳》、《乐理》单科成绩从高到低排序录取;作曲与作曲技术理论专业依次按《歌曲写作》、《旋律写作》单科成绩从高到低排序录取;舞蹈表演专业依次按《作品表演》、《专业技巧及技巧组合测试》单科成绩从高到低排序录取;舞蹈学(师范)专业依次按《作品表演》、《软、开度测试》单科成绩从高到低排序录取。
(二)音乐表演(越剧表演)专业
开云官方网页版围考生必须参加当年浙江省普通高考二类科目组的考试。
录取批次安排在艺术类第一批之前。考生在填报高考志愿时须将浙江音乐学院填写为第一志愿,所填报的专业志愿须与报名时所确定的专业一致,否则无效。
我院根据公布的招生计划数,按照综合成绩从高到低择优录取。若学生志愿填报人数未到计划数的110%,则录取人数控制在志愿填报人数的85%以内。
综合成绩计算
按照学业水平测试成绩、综合素质测试成绩和高考文化成绩三个部分折合成综合成绩(满分100分)。综合成绩计算公式如下:
综合成绩(满分100分)=学业水平测试成绩(折算成满分100分)×10%+综合素质测试成绩(折算成满分100分)×60%+高考文化成绩(折算成满分100分)×30%。
学业水平测试成绩计算办法:A等计10分,B等计8分,C等计7分。
注:考生在计算学业水平测试成绩时,以我院指定的“九门科目”成绩计算。
(三)根据教育部《2010年普通高等学校艺术类专业招生办法》规定,对个别省份专业测试合格生源不足的招考方向,我院不安排分省计划,在教育部计划编制系统中相应省份的招考方向计划栏内设置为“0”,合格考生仍可填报志愿。录取时经考生所在省份招生考试机构同意后,专业测试合格的考生按专业校考成绩全国排名,达到我院录取标准,则使用预留计划录取。预留招生计划共20个。
(四)对未完成来源计划的招考方向不进行征集志愿,经所在...
03-24
2016年艺术高考校考成绩查询已经陆续开始,开云官方网页版高考网为大家提供浙江音乐学院2016专业校考成绩查询时间方式,更多艺考成绩查询信息请关注我们网站的更新!
文化考试和填报志愿
1.考生须参加全国普通高等学校招生文化考试。
2.除音乐表演(越剧表演)专业只招浙江省文科生外,其他专业在全国范围内文理兼招。
3.考生可于2016年4月15日后登陆浙江音乐学院招生网站http://zs.zjcm.edu.cn,凭考生身份证号、准考证号查询专业校考成绩。
4.专业校考成绩合格的考生,须按各省招生主管部门有关志愿填报的规定报考浙江音乐学院。
联系方式
传真:0571-89808080
2.举报电话:0571-89808200 举报邮箱:<,/FONT>jjb@zjcm.edu.cn
3.邮政编码:310024
4.浙江音乐学院本科招生网:http://zs.zjcm.edu.cn
5.联系地址:杭州市西湖区转塘街道村口村路212号浙江音乐学院招生办
6.交通:
公交514A路、514B路、189路到浙江音乐学院(南门)站下车。
杭州城站火车站:公交189路到浙江音乐学院(南门)站下车。
杭州火车东站:乘坐地铁1号线到龙翔桥站下车步行至菩提寺路口乘514A路、514B路到浙江音乐学院(南门)站下车。
汽车南站:公交39路至大诸桥换乘站转乘公交189路到浙江音乐学院(南门)站下车。
汽车西站:公交102到一公园站下车转乘公交514A路、514B路到浙江音乐学院(南门)站下车。
汽车北站:公交188路(电车)至延安路湖滨站下车步行至一公园转乘公交514A路、514B路到浙江音乐学院(南门)站下车。
机场:机场大巴至城站火车站,转乘公交189路到浙江音乐学院(南门)站下车。
小编精心为您推荐:
<...03-24
开云官方网页版高考网为大家提供浙江音乐学院2016校考成绩查询网址:http://zs.zjcm.edu.cn,更多音乐高考信息请关注我们网站的更新!
浙江音乐学院2016校考成绩查询网址:http://zs.zjcm.edu.cn
点击下面图片即可进开云官方网页版校考成绩查询:
上周,教育部正式发文批准建立浙江音乐学院,昨天,记者从浙江音乐学院招办了解到,浙江音乐学院首批设置作曲与作曲技术理论、音乐学、音乐表演、舞蹈学、舞蹈表演5个本科专业,计划招生700名。
考生初试报名一律采用网上报名、网上缴纳考试费用、网上自助打印专业准考证的方式进行,不接受现场报名和现场缴费。5个本科专业中,每个考生限报一个招考方向,不可兼报。网报地址为http://zs.zjcm.edu.cn;网报时间为2016年3月9日10:00-3月18日18:00;初试网上缴费时间为2016年3月12日10:00-3月19日24:00。
各地考生需要统一参加浙江音乐学院在杭州组织的专业校考,专业校考分初试和复试两次考试,复试名单及复试日程安排将在浙江音乐学院网站(http://www.zjcm.edu.cn/)公布,请考生密切关注。获得复试资格的考生,须在规定时间内按要求办理复试现场确认、现金缴费手续,凭复试准考证参加考试。未按时办理复试手续的考生,视为自动放弃复试资格。
在考试中,所有参加演唱、演奏考试的考生必须背谱演唱、演奏;不得化浓妆、穿演出服、穿高跟鞋参加专业考试。考生可于4月15日后登录浙江音乐学院招生网站http://zs.zjcm.edu.cn,凭考生身份证号、准考证号查询专业校考成绩。
专业校考成绩(满分100分)等同于复试成绩,分别由作品表演40%+专业技巧测试40%+即兴表演20%组成。划定专业校考合格线原则,按不高于该招考方向招生计划1∶4的比例划定。招生要求,除音乐表演(越剧表演)专业只招浙江省文科生外,其他专业在全国范围...
浙江音乐学院推荐访问