开云官方网页版专题频道苏州大学美术与设计类专业招生简章栏目,提供与苏州大学美术与设计类专业招生简章相关的所有资讯,希望我们所做的能让您感到满意!
01-04
一、学校简介
苏州大学坐落于素有“人间天堂”之称的古城苏州,是国家“211工程”重点建设高校和江苏省属重点综合性大学,其主要前身为创建于1900年的东吴大学。学校现有天赐庄校区、独墅湖校区、阳澄湖校区三大校区,占地面积4000余亩。学校拥有哲学、经济学、法学、教育学、文学、历史学、理学、工学、农学、医学、管理学、艺术学等十二大学科门类;26个博士后流动站;24个一级学科博士学位授权点,167个博士学位授权点,1个一级学科专业学位博士点,47个一级学科硕士学位授权点,244个硕士点以及21个专业学位硕士点;117个本科专业。现各类在校生5万余人,其中研究生14317人,本科生25406人。教职工4890人,其中院士5人、“****”开云官方网页版选者8人、“青年****”开云官方网页版选者15人、“长江学者”特聘教授5人、国家杰出青年基金获得者11人,具有副高职称及以上人员2041人。
二、学院简介
苏州大学艺术学院前身为创建于1960年的苏州丝绸工学院工艺美术系。学院下设染织艺术系、服装艺术系、视觉传达设计系(数码媒体艺术)、环境艺术系、艺术学系、美术系和设计基础课部七个教学单位。
艺术学院通过多年的教学改革,形成了具有自身特色的重创造性思维培养、知识面宽、基础扎实、专业创造性和适应性较强的教学体系,教学质量不断提高,在艺术设计史论、图案、染织、服装、服装表演等教学研究领域中,形成了鲜明的办学特色。近年来,学院不断扩大对外交流,加强国际合作,与法国、韩国等国家的高校建立了常态的论坛、交流生、工作坊等多种国际交流与合作机制。教学质量跨开云官方网页版全国同类院校前列,在兄弟院校中具有较高的知名度。艺术学院师资力量雄厚,学院现有教授21人、副教授30人,其中博士生导师8名、硕士生导师46名、江苏省教学名师1名。学院拥有良好的实验设施,设有计算机、陶艺、染织、服装、数字动画、版画及琴房等实验室和工作室,纺织与服装设计实验中心为国家级实验教学示范中心,艺术设计实验教学中心为江苏省实验教学示范中心。学院拥有设计艺术学一级学科博士授予权和博士后科研流动站;拥有设计艺术学、美术学、艺术学理论3个一级学科硕士授予权,以及艺术硕士(MFA)和工程硕士专业学位授予权。2010年,艺术学被批准为江苏省首批优势学科建设项目;艺术设计专业现为教育部、财政部批准的全国艺术教育类人才培养模式创新实验区、江苏省品牌专业;设计学类为“十二五”江苏省高等学校重点专业。
52年来,艺术学院培养了大批优秀的艺术与设计人才,毕业生遍及海内外。在全国“十佳服装设计师”评选中,历届毕业生中共有10人次开云官方网页版选,并有多人荣获“全国染织花样设计能手”和“染织艺术设计大师”称号。除此之外,马可、邱昊、何平等一批年轻设计师已经在国际设计界崭露头角,也有熊黛林、孙菲菲等超级名模正活跃于国际时尚舞台;还有不少在校师生也多次在国际、国内美展、设计大赛中屡获殊荣。
三、招生专业、计划及范围
| 专业名称 | 学制 | 层次<... |
01-11
开云官方网页版高考网为大家提供苏州大学2017美术与设计类专业招生简章,更多艺术高考资讯请关注我们网站的更新!
苏州大学2017美术与设计类专业招生简章
一、学校简介
苏州大学坐落于素有“人间天堂”之称的古城苏州,是国家“211工程”重点建设高校、“2011计划”首批认定高校、国防科技工业局和江苏省人民政府共建高校,是江苏省属重点综合性大学,其主要前身为创办于1900年的东吴大学。学校现有天赐庄校区、独墅湖校区、阳澄湖校区三大校区。学校拥有哲学、经济学、法学、教育学、文学、历史学、理学、工学、农学、医学、管理学、艺术学等十二大学科门类,29个博士后流动站,24个一级学科博士学位授权点,1个一级学科专业学位博士点,49个一级学科硕士学位授权点,24个专业学位硕士点,134个本科专业。现有各类在校生5万余人。教职工5200余人;其中两院院士6人、外籍院士1人、“****”开云官方网页版选者11人、“青年****”开云官方网页版选者42人、“长江学者”特聘教授7人、国家杰出青年基金获得者18人、国家优秀青年基金获得者29人,具有副高职称及以上人员2400余人。
二、学院简介
苏州大学艺术学院前身为创建于1960年的原苏州丝绸工学院工艺美术系。学院现下设产品设计系、服装与服饰设计系、视觉传达设计系、数字媒体艺术系、环境设计系、艺术设计学系、美术学系七个教学单位。
艺术学院通过多年的教学改革与实践,形成了具有自身特色的重创造性思维培养、知识面宽、基础扎实、综合素质好、专业能力和适应性强的教学体系,教学质量不断提高,在艺术设计史论、图案、染织、服装、服装表演等教学研究领域中,形成了鲜明的办学特色。近年来,学院不断扩大对外交流,加强国际合作,与法国、韩国等国家的高校建立了学术论坛、交流生和工作坊等多种国际交流与合作方式。教学质量及社会影响力位于全国同类院校前列,在国内外设计教育界具有较高的知名度。学院师资力量雄厚,现有教授26人、副教授25人,其中博士生导师4人(不含兼职)、硕士生导师42人、江苏省教学名师1人。学院拥有良好的实验设施,设有陶艺、染织、工业设计、服装、数字动画、版画、计算机等实验室和工作室,其中纺织与服装设计实验教学中心为国家级实验教学示范中心,艺术设计实验教学中心为江苏省实验教学示范中心。学院拥有设计学一级学科博士学位授予权和博士后科研流动站,设计学、美术学、艺术学理论3个一级学科硕士学位授予权,以及艺术硕士(MFA)和工程硕士专业学位授予权。2010年,艺术学被批准为江苏省首批优势学科建设项目。设计学类专业现为教育部、财政部批准的全国艺术教育类人才培养模式创新实验区、江苏省品牌专业、江苏省“十二五”高等学校重点专业建设点。2014年,设计学再次被批准为江苏省优势学科建设项目。
50多年来,艺术学院培养了大批优秀的艺术与设计人才,毕业生遍及海内外。在全国“十佳服装设计师”评选中,历届毕业生中有数十人次开云官方网页版选,并有多人荣获“全国染织花样设计能手”和“染织艺术设计大师”称号。
近年来,学院毕业生就业率稳定在90%以上。截止到2016年底,应届毕业生就业...
出国留学高考网为大家提供苏州大学2018美术与设计类专业招生简章,更多高考资讯请关注我们网站的更新!
苏州大学2018美术与设计类专业招生简章
苏州大学坐落于素有“人间天堂”之称的古城苏州,是国家“211工程”重点建设高校、“2011计划”首批认定高校、国防科技工业局和江苏省人民政府共建高校,是江苏省属重点综合性大学。为全面贯彻落实党的教育方针,培养高素质艺术人才,根据教育部相关文件精神,特制定本简章。
一、招生专业、计划及范围

四、校考专业考试报名
1、我校设有考点省份的考生只能在我校所设的本省考点报名考试;我校未设考点省份的考生可选择杭州、成都、沈阳其中一个考点报名考试。如果考生多次参加我校专业考试,最终成绩以第一次考试成绩为准。
2、郑州、杭州、晋中、成都、长沙、青岛、佛山、石家庄、合肥考点。
(1)参加郑州考点考试的考生,须按照河南省招生办公室的要求,于2018年1月11日—1月15日登录艺行家www.artlets.cn进行报名、缴纳考试费用, 1月17日—1月18日再次登录该网站打印准考证。
(2)参加杭州考点考试的考生,于2018年1月7日—1月21日登录网站http://zs.zstu.edu.cn进行报名、缴费,是否需要现场确认以网报系统公告为准,1月23日—1月24日再次登录报名系统打印准考证。
(3)参加晋中考点考试的考生,于2018年1月11日—1月24日登录网站http://yikao.cdn.titd.net/按照网站要求进行报名、缴纳考试费用,1月26日再次登录该网站查询考试安排安排信息。
(4)参加成都考点考试的考生,即日起至2018年1月25日登录我校网上报名系统http://zxbm.suda.edu.cn/进行报名、缴纳考试费用,缴费成功的考生须携带好本人身份证原件及生源地2018年普通高校艺术专业考试报名凭证,于1月30日—1月31日至考点现场确认、核对信息并领取专业考试准考证,逾期不予补考。
(5)参加合肥考点考试的考生,报名事宜请关注安徽省教育招生考试...
05-27
一、学校简介
苏州大学坐落于素有“人间天堂”之称的古城苏州,是国家“211工程”重点建设高校、“2011计划”首批认定高校,是江苏省属重点综合性大学,其主要前身为创建于1900年的东吴大学。学校现有天赐庄校区、独墅湖校区、阳澄湖校区三大校区,占地面积4058亩。学校拥有哲学、经济学、法学、教育学、文学、历史学、理学、工学、农学、医学、管理学、艺术学等十二大学科门类,29个博士后流动站,24个一级学科博士学位授权点,167个二级学科博士学位授权点(含自设专业),1个一级学科专业学位博士点,47个一级学科硕士学位授权点,244个二级学科硕士点(含自设专业)以及24个专业学位硕士点,127个本科专业。现各类在校生五万余人,其中研究生14249人,本科生25450人,留学生1433人。教职工5208人,其中两院院士5人、外籍院士1人、“****”开云官方网页版选者12人、“青年****”开云官方网页版选者24人、“长江学者”特聘教授7人、国家杰出青年基金获得者13人,国家优秀青年基金获得者17人,具有副高职称及以上人员2363人。
二、学院简介
苏州大学艺术学院前身为创建于1960年的原苏州丝绸工学院工艺美术系。学院现下设产品设计系、服装与服饰设计系、视觉传达设计系、环境设计系、艺术设计学系、美术学系六个教学单位。
艺术学院通过多年的教学改革与实践,形成了具有自身特色的重创造性思维培养、知识面宽、基础扎实、综合素质好、专业能力和适应性强的教学体系,教学质量不断提高,在艺术设计史论、图案、染织、服装、服装表演等教学研究领域中,形成了鲜明的办学特色。近年来,学院不断扩大对外交流,加强国际合作,与法国、韩国等国家的高校建立了学术论坛、交流生和工作坊等多种国际交流与合作方式。教学质量跨开云官方网页版全国同类院校前列,在兄弟院校中具有较高的知名度。艺术学院师资力量雄厚,学院现有教授21人、副教授26人,其中博士生导师4人(不含兼职)、硕士生导师42人、江苏省教学名师1人。学院拥有良好的实验设施,设有陶艺、染织、服装、数字动画、版画、计算机等实验室和工作室,纺织与服装设计实验教学中心为国家级实验教学示范中心,艺术设计实验教学中心为江苏省实验教学示范中心。学院拥有设计学一级学科博士学位授予权和博士后科研流动站,设计学、美术学、艺术学理论3个一级学科硕士学位授予权,以及艺术硕士(MFA)和工程硕士专业学位授予权。2010年,艺术学被批准为江苏省首批优势学科建设项目。设计学类专业现为教育部、财政部批准的全国艺术教育类人才培养模式创新实践区、江苏省品牌专业、江苏省“十二五”高等学校重点专业建设点。2014年,设计学再次被批准为江苏省优势学科建设项目。
50多年来,艺术学院培养了大批优秀的艺术与设计人才,毕业生遍及海内外。在全国“十佳服装设计师”评选中,历届毕业生中有数十人次开云官方网页版选,并有多人荣获“全国染织花样设计能手”和“染织艺术设计大师”称号;马可、吴简婴、王新元、赵伟国、邱昊、何平等一批设计师已经在国际设计界展露风采,孙菲菲、熊黛琳等也活跃于国际时装表演舞台;在校师生在国内外美展、设计大赛中屡获殊荣。
近年来,学院毕业生就业率稳定在95%以上。截止到2014年底,应届毕业生就业率达96%以上,其中赴国内外高校攻读硕士学位人数为39人,占15.72%。近年来本科生主要升学高校有:清华大学、中国人民大学、北京服装学院、上海师范大学、苏州大学...
下面是开云官方网页版整理的“2018年吉林大学美术与设计类专业招生简章”,更多有关内容请继续关注本网站高考栏目。
2018年吉林大学美术与设计类专业招生简章
学校简介
吉林大学是教育部直属的全国重点综合性大学,坐落在吉林省长春市。学校始建于1946年,1960年被列为国家重点大学,1984年成为首批建立研究生院的22所大学之一,1995年首批通过国家教委“211工程”审批,2001年被列开云官方网页版“985工程”国家重点建设的大学,2004年被批准为中央直接管理的学校,2017年被国家列开云官方网页版“双一流”建设高校(A类)。
培养目标
培养德、智、体、美全面发展,具有创新意识和创新能力,从事艺术设计和美术创作的复合型专门人才。
报考条件
1、符合全国普通高等学校招生统一考试报名条件,有一定的绘画基础和创作设计能力;
2、身体健康,无色盲;
3、参加生源所在省(市)招生考试机构组织的的美术类专业统一考试并成绩合格。
招生专业、计划

注:设计学类含视觉传达设计、环境设计、产品设计三个专业,开云官方网页版校学习一年后进行专业分流。各专业(类)分省计划数以各省级招生考试机构实际公布为准。
专业考试
2018年该校招收的美术、设计类考生全部使用专业省统考成绩录取,该校不再组织专业校考。
文化课考试
考生须参加2018年全国普通高等学校统一招生考试(文、理科均可)。
录取原则
1、对符合报考条件且被省级招生考试机构投档到该校的考生,不分文理科,统一排队,择优录取。对部分严格区分文科计划和理科计划进行投档录取的省份,则按文理科计划分别排序择优录取;
2、考生专业省统考成绩须达到满分的70%(含),高考文化课成绩总分(含全国政策性加分,下同)须达到考生所在省(市)普通本科第一批次控制分数线60%(四舍五开云官方网页版,不保留小数位)(对于合并本科批次的省份,本科第一批次控制线参照省级招生考试机构划定的自主招生参考录取控制分数线),且不低于考生所在省(市)艺术类本科最低控制分数线;
3、在省级招生考试机构投档考生中按招生计划,依据专业省统考成绩优先原则,按照考生高考专业志愿顺序择优录取。专业省统考成绩及专业志愿顺序相同时,按高考文化课成绩总分从高分到低分择优录取。如专业省统考成绩和高考文化课成绩总分及专业志愿顺序均相同时,使用学校预留计划予以录取;
4、若省级招生机构有具体的平行志愿投档规则,按其录取办法执行。
01-04
一、学校简介
苏州大学坐落于素有“人间天堂”之称的古城苏州,是国家“211工程”重点建设高校和江苏省属重点综合性大学,其主要前身为创建于1900年的东吴大学。学校现有天赐庄校区、独墅湖校区、阳澄湖校区三大校区,占地面积4000余亩。学校拥有哲学、经济学、法学、教育学、文学、历史学、理学、工学、农学、医学、管理学、艺术学等十二大学科门类;26个博士后流动站;24个一级学科博士学位授权点,167个博士学位授权点,1个一级学科专业学位博士点,47个一级学科硕士学位授权点,244个硕士点以及21个专业学位硕士点;117个本科专业。现各类在校生5万余人,其中研究生14317人,本科生25406人。教职工4890人,其中院士5人、“****”开云官方网页版选者8人、“青年****”开云官方网页版选者15人、“长江学者”特聘教授5人、国家杰出青年基金获得者11人,具有副高职称及以上人员2041人。
二、学院简介
苏州大学音乐学院作为一所新兴学院,将与学校综合性学术氛围紧密结合,旨在培养21世纪新一代音乐人才,同时在校学生将通过感悟艺术、学会思考、报效社会。音乐学院由美籍华裔著名大提琴家、指挥家吴和坤博士担任院长,以专业课程为核心,设置综合周密的课程,同时也倡导学生开展跨学科学习,学生将有机会学习双专业并获得双学位。学院享有学校多元化的教学环境,是一所引领表演艺术、作曲艺术、学术研究和音乐教育的现代学院。
目前学院拥有一个一级学科硕士点,开设音乐学(西洋器乐表演)和音乐学(音乐教育)专业的本科生及研究生课程,由一支一流的演奏家、歌唱家、作曲家、理论学家和教育家组成的教师队伍,同时投身教学,培养学生奋发追求艺术的最高目标,为学生的职业艺术生涯铺设道路。
三、招生专业、计划及范围
| 专业名称 | 学制 | 层次 | 计划 | 项目类型 | 招生范围 |
| 音乐学(西洋器乐表演) | 四年 | 本科 | 40 | 钢琴、弦乐、竖琴、管乐、打击乐演奏 | 江苏、浙江、上海、北京、辽宁、吉林、四川、云南、黑龙江、安徽、湖北、河南、山东、广东、湖南、陕西 |
| 音乐学(音乐教育) | 四年 | 本科 |
出国留学高考网为大家提供苏州大学2018音乐类专业招生简章,更多高考资讯请关注我们网站的更新!
苏州大学2018音乐类专业招生简章
苏州大学坐落于素有“人间天堂”之称的古城苏州,是国家“211工程”重点建设高校、“2011计划”首批认定高校、国防科技工业局和江苏省人民政府共建高校,是江苏省属重点综合性大学。为全面贯彻落实党的教育方针,培养高素质艺术人才,根据教育部相关文件精神,特制定本简章。
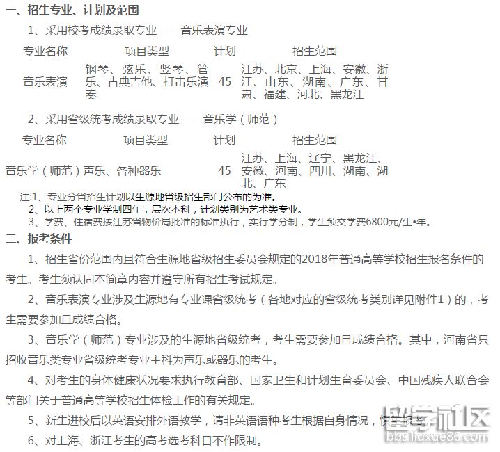
一、招生专业、计划及范围


六、录取原则
1、遵照教育部及生源地省级招生部门2018年艺术类招生文件有关录取规定。
2、考生报考我校专业涉及生源地省级艺术类专业统考的,统考需成绩合格。
3、外语单科高考成绩不低于60分(按满分150分计)。
4、录取依据:
(1)音乐表演专业:
高考文化成绩达生源地同批次艺术类最低控制分数线和我校专业校考合格,按院校志愿、专业志愿优先的原则,以我校校考专业成绩作为录取成绩依据,分省从高到低择优录取。对于校考专业成绩相同的考生,按高考文化成绩从高到低择优录取。
(2)音乐学(师范)专业:
音乐省级统考成绩与高考文化成绩均达省同批次艺术类最低控制分数线,进档后,按专业志愿优先的原则,以音乐省级统考专业成绩作为录取成绩依据,分省从高到低择优录取。对于省级统考专业成绩相同的考生,按高考文化成绩从高到低择优录取。
注:河南省只招收音乐类专业省级统考专业主科为声乐或器乐的考生。
七、音乐表演专业校考成绩查询
1、校考合格名单按照专业校考总分由高到低确定,合格人数不超过上一年度本专业计划数的4倍。
2、考生可于4月5日起,通过我校本科招生网查分系统或“苏大本科招生”微信订阅号查询专业成绩,专业合格考生网上打印合格证,我校不发放纸质合格证。
八、监督及申诉...
01-08
苏州大学音乐学院作为一所新兴学院系,将与学校综合性学术氛围紧密结合,旨在培养21世纪新一代音乐家,同时在校学生将通过感悟艺术、学会思考、报效社会。音乐学院由美籍华裔著名大提琴家、指挥家吴和坤博士担任院长,以专业课程为核心,综合周密的设置课程,同时也倡导学生开展跨学科学习,学生有机会学习双专业并获得双学位。学院坐落在苏州这座园林古城,并享有学校多元化的教学环境,是一所引领表演艺术、作曲艺术、学术研究和音乐教育的现代学院。
目前学院拥有一个一级学科硕士点,开设音乐学(西洋器乐表演)和音乐学(音乐教育)专业的本科生及研究生课程,由一支一流的演奏家、歌唱家、作曲家、理论学家和教育家组成的教师队伍,同时投身教学,培养学生奋发追求艺术的最高目标,为学生的职业艺术生涯铺设道路。
一、招生专业、计划及范围
| 专业名称 | 学制 | 层次 | 计划 | 项目类型 | 招生范围 |
| 音乐学(西洋器乐表演) | 四年 | 本科 | 40 | 钢琴演奏 | 江苏、浙江、上海、北京、辽宁、吉林、四川、云南、黑龙江、安徽、湖北、河南、山东、广东、湖南、陕西 |
| 弦乐、竖琴、管乐、打击乐演奏 | |||||
| 音乐学(音乐教育) | 四年 | 本科 | 40 | 声乐、器乐 |
注:1、专业分省招生计划以各省(市、区)招生部门公布的为准。
2、各专业最终的专业名称以教育部审核、批复后为准。
二、专业校考
1、江苏省考生
报考音乐学(西洋器乐表演)专业除了参加江苏省音乐类统考之外,...
苏州大学美术与设计类专业招生简章推荐访问