开云官方网页版专题频道萍乡中考录取分数线栏目,提供与萍乡中考录取分数线相关的所有资讯,希望我们所做的能让您感到满意!
07-30
中考分数线部分地区已经出来了,下面由开云官方网页版小编为你精心准备了“2020江西萍乡中考录取分数线【通知】”,持续关注本站将可以持续获取更多的考试资讯!
2020江西萍乡中考录取分数线【通知】
2020年萍乡市公布了中考分数线,具体内容,请看下文。
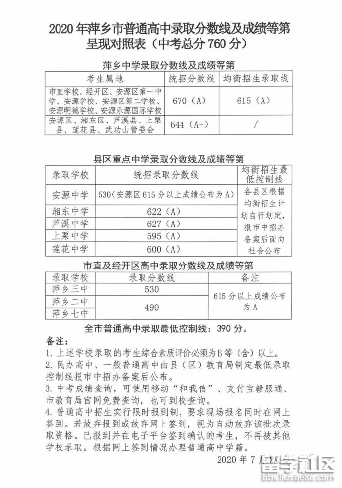
一、2020中考分数线

二、2019萍乡中考分数线

推荐阅读:
07-14
中考分数线部分地区已经出来了,下面由开云官方网页版小编为你精心准备了“2020萍乡中考录取分数线预测”,持续关注本站将可以持续获取更多的考试资讯!
2020萍乡中考录取分数线预测
一、萍乡中考录取分数线预测
| 学校名称 | 预测分数线 |
| 萍乡中学 | 700 |
| 安源中学 | 563 |
| 湘东中学 | 647 |
| 芦溪中学 | 656 |
| 上栗中学 | 625 |
| 莲花中学 | 605 |
| 萍乡二中 | 523 |
| 萍乡三中 | 561 |
| 萍乡七中 | 494 |
二、2019萍乡中考录取分数线

三、2018萍乡中考分数线

推荐阅读:
开云官方网页版中考频道的小编会及时为广大考生提供2016萍乡中考分数线,希望对大家有所帮助。
2016萍乡中考分数线
6月26日,萍乡市中招办发布2016年萍乡市普通高中录取分数线及成绩等第呈现对照表,公布了萍乡中学、县区重点中学和市直高中录取分数线。萍乡中学仍然是录取分数线最高的学校,其统招分数线高达652分,接下来统招分数线最高的是四所县区重点中学,依次是上栗中学612分,湘东中学610分,芦溪中学609分,今年包揽全市文理科状元的莲花中学仅为575分。

萍乡中学
萍乡中学的考生属地有萍乡实验学校、萍乡四中、萍乡六中、萍乡九中、安源区一中、安源学校、黄冈学校,这些学校的统招分数线为652分,均衡招生录取线为616分,安源区、湘东区、经开区、芦溪县、上栗县、莲花县、武功山管委会的统招分数线为635分,据说萍乡中学总共才在这些县区招100名学生。
上栗中学
芦溪中学
莲花中学
萍乡有五所县区重点中学,分别为安源中学、湘东中学、芦溪中学、上栗中学、莲花中学。安源中学的统招录取分数线为530分,均衡招生最低控制线为450分。湘东中学的统招录取分数线为610分,均衡招生最低控制线为530分。芦溪中学的统招录取分数线为609分,均衡招生最低控制线为529分。上栗中学的统招录取分数线为612分,均衡招生最低控制线为532分。莲花中学的统招录取分数线为575分,均衡招生最低控制线为495分。
湘东中学
市直高中录取最低控制分数线,萍乡二中、萍乡三中、萍乡九中、萍乡实验学校的最低控制分数线均为450分,招生方法:在填报该学校的一般高中志愿中按成绩、按计划、按志愿择优录取,录满为止。
2016年中考结束后您可能还会关注:
05-14
开云官方网页版中考频道将在考后第一时间为大家提供2016年安源中学中考录取分数线,更多学校的中考分数线大家可以关注我们网站的更新。
| 2016年安源中学中考录取分数线发布开云官方网页版口 |
中考频道推荐访问:
06-30
中考结束后,大家最想知道的就是中考成绩和中考分数线了,开云官方网页版中考频道第一时间为您提供2015安源中学中考分数线,更多中考资讯请关注我们网站的更新!
中考频道推荐访问:
小编精心为您推荐:
开云官方网页版中考频道(/zhongkao/ )为您提供2013萍乡中考分数线,请及时关注中考频道,今年的萍乡中考分数线暂未公布,一旦2013萍乡市中考录取分数线 发布,在此列表页的头条显示,欢迎您收藏(CTRL+D)本网站。
2013萍乡市中考分数线查询开云官方网页版口 :点击进开云官方网页版
推荐阅读:
开云官方网页版中考频道(/zhongkao/ )为您提供2013萍乡中考分数线,请及时关注中考频道,今年的萍乡中考分数线暂未公布,一旦2013江西萍乡中考录取分数线 发布,在此列表页的头条显示,欢迎您收藏(CTRL+D)本网站。
2013江西萍乡中考分数线查询开云官方网页版口 :点击进开云官方网页版
推荐阅读:
2013江西省中考录取分数线汇总06-05
2013年江西萍乡中考录取分数线
根据历年江西萍乡中考录取分数线的发布时间,2013年江西萍乡中考分数线预计于7月-8月公布。请广大考生密切关注开云官方网页版中考网(ctrl+D点击收藏),我们会第一时间公布2013年江西萍乡中考分数线相关信息。同时开云官方网页版邀请权威名师预测2013江西中考分数线供大家参考。
每3个考友就有一人使用开云官方网页版,提醒大家随时关注出国留学中考网,以便第一时间了解2013中考成绩查询、分数线、志愿填报及录取结果等信息。
2013江西萍乡中考分数线 2013江西中考分数线 ...
萍乡中考录取分数线推荐访问