开云官方网页版专题频道西交利物浦大学栏目,提供与西交利物浦大学相关的所有资讯,希望我们所做的能让您感到满意! 西交利物浦大学(XJTLU)是经中国教育部正式批准,由西安交通大学和英国利物浦大学合作在苏州创立的,具有独立法人和鲜明特色的新型国际大学。它是中国第一所强强合作,并以理、工、管起步,在本一批次招生的中外合作大学。西交利物浦大学坐落在素有人间天堂之称的千年古城——中国苏州,面向海内外招收本科生、研究生,接受国外大学交换生,目前,大学已开设理、工、管、商、文等27个本科专业,注册学生9000余人(包括在利物浦大学学习的学生)。大学课程除公共基础课外均采用全英文授课。
07-19
2022年的高考考生们,随着志愿填报的紧张进行,你们是否已经找到了自己心仪的高校了呢?本文中,小编将为大家推荐西交利物浦大学,并在文中公布西交利物浦大学今年最新的招生简章,其中包含学校的招生计划,录取章程等众多重要内容,还不赶快来看看?
2022年西交利物浦大学招生章程已经公布,主要包含报考条件、录取规则、收费标准等信息,以下是详细内容,供大家参考。
西交利物浦大学2022年中国内地本科招生章程
第一章 总则
第一条 为了保证西交利物浦大学2022年本科招生工作的顺利进行,维护考生合法权益,规范招生行为,根据《中华人民共和国高等教育法》、《中外合作办学条例》等法规,结合西交利物浦大学本科招生工作的实际情况,特制定本章程。
第二条 西交利物浦大学是经教育部正式批准,由西安交通大学和英国利物浦大学在苏州合作创立的一所新型国际大学。大学采用国际先进教育管理模式,以世界知名大学标准全球选聘师资,实行专业课程全英文教学,拥有先进的办学条件和教学环境,旨在培养具有国际化视野和竞争力的高级管理和专业技术人才、行业精英以及创业家。
高校名称:西交利物浦大学
国标代码:16302
高校性质:中外合作办学机构
颁发证书:符合西交利物浦大学毕业及学位授予要求的学生,将获得:1)西交利物浦大学学士学位证书(中华人民共和国教育部监制);2)西交利物浦大学毕业证书(中华人民共和国教育部监制);3)英国利物浦大学学士学位证书(由英国利物浦大学直接颁发,中华人民共和国教育部认可)。我校不组织大学开云(中国)四、六级考试,学位不与该考试挂钩。
报考条件:1)中华人民共和国公民;2)拥护中国共产党的领导,品德良好,遵纪守法;3)身体健康状况符合我校规定的体检要求。
第三条 西交利物浦大学2022年面向全国统一招收本科学生,其中在本科分批次的省、直辖市、自治区均列开云官方网页版本科第一批次;在本科不分批次的省、直辖市、自治区列开云官方网页版本科批次;在广东省采用综合评价录取模式,列开云官方网页版“综合评价”批次;另外在江苏省还增设综合评价录取模式,列开云官方网页版“综合评价招生”专项。考生需直接向有关省级招生主管部门查询具体的招生程序、报名时间和办法,并遵循全国普通高校统一招生计划报考西交利物浦大学。
第四条 西交利物浦大学的招生工作实施“阳光工程”,在公开、公正、公平的基础上,严格按照德智体美劳全面考核、综合评价、择优录取的原则,选拔和录取适合我校的优秀学生。
第五条 西交利物浦大学招生委员会是招生工作的领导机构,主要负责制定学校招生计划、确定招生政策和规则、决定招生重大事项等。西交利物浦大学招生与就业发展办公室是学校组织和实施招生工作的常设机构,协调处理学校招生工作日常事务,向考生和家长介绍学校情况和招生政策。
第二章 招生计划
第六条 根据教育部及江苏省教育厅有关文件规定,安排跨省(直辖市、自治区)招生。按照教育部规定,学校预留不超过本年度本科招生计划总数的1%用于调节各地统招上线生源的平衡。
第七条 西交利物浦大学2022年各地分专业招生计划以及相关说明将分别由各省、直辖市、自治区招生主管部门统一向社会公布。学校本年度招生计划以各省级招生主管部门公布的计划为准。
第三章 录取规则
第八条 西交利物浦大学采用两种招生选拔方式,即高考选拔招生...
06-08
西交利物浦大学是一所中外合办的全日制本科大学,学校采用国际化的教育管理模式,培养高素质管理类、技术专业类人才,下面就由开云官方网页版带大家了解一下“西交利物浦大学2022年中国内地本科招生章程”此文本仅供参考,欢迎阅读。
西交利物浦大学2022年中国内地本科招生章程
第一章 总则
第一条 为了保证西交利物浦大学2022年本科招生工作的顺利进行,维护考生合法权益,规范招生行为,根据《中华人民共和国高等教育法》、《中外合作办学条例》等法规,结合西交利物浦大学本科招生工作的实际情况,特制定本章程。
第二条 西交利物浦大学是经教育部正式批准,由西安交通大学和英国利物浦大学在苏州合作创立的一所新型国际大学。大学采用国际先进教育管理模式,以世界知名大学标准全球选聘师资,实行专业课程全英文教学,拥有先进的办学条件和教学环境,旨在培养具有国际化视野和竞争力的高级管理和专业技术人才、行业精英以及创业家。
高校名称:西交利物浦大学
国标代码:16302
高校性质:中外合作办学机构
颁发证书:符合西交利物浦大学毕业及学位授予要求的学生,将获得:1)西交利物浦大学学士学位证书(中华人民共和国教育部监制);2)西交利物浦大学毕业证书(中华人民共和国教育部监制);3)英国利物浦大学学士学位证书(由英国利物浦大学直接颁发,中华人民共和国教育部认可)。我校不组织大学开云(中国)四、六级考试,学位不与该考试挂钩。
报考条件:1)中华人民共和国公民;2)拥护中国共产党的领导,品德良好,遵纪守法;3)身体健康状况符合我校规定的体检要求。
第三条 西交利物浦大学2022年面向全国统一招收本科学生,其中在本科分批次的省、直辖市、自治区均列开云官方网页版本科第一批次;在本科不分批次的省、直辖市、自治区列开云官方网页版本科批次;在广东省采用综合评价录取模式,列开云官方网页版“综合评价”批次;另外在江苏省还增设综合评价录取模式,列开云官方网页版“综合评价招生”专项。考生需直接向有关省级招生主管部门查询具体的招生程序、报名时间和办法,并遵循全国普通高校统一招生计划报考西交利物浦大学。
第四条 西交利物浦大学的招生工作实施“阳光工程”,在公开、公正、公平的基础上,严格按照德智体美劳全面考核、综合评价、择优录取的原则,选拔和录取适合我校的优秀学生。
第五条 西交利物浦大学招生委员会是招生工作的领导机构,主要负责制定学校招生计划、确定招生政策和规则、决定招生重大事项等。西交利物浦大学招生与就业发展办公室是学校组织和实施招生工作的常设机构,协调处理学校招生工作日常事务,向考生和家长介绍学校情况和招生政策。
第二章 招生计划
第六条 根据教育部及江苏省教育厅有关文件规定,安排跨省(直辖市、自治区)招生。按照教育部规定,学校预留不超过本年度本科招生计划总数的1%用于调节各地统招上线生源的平衡。
第七条 西交利物浦大学2022年各地分专业招生计划以及相关说明将分别由各省、直辖市、自治区招生主管部门统一向社会公布。学校本年度招生计划以各省级招生主管部门公布的计划为准。
第三章 录取规则
第八条 西交利物浦大学采用...
04-27
在填报高考志愿选择院校时,越来越多的考生十分关注西交利物浦大学怎么样的问题,今天小编收集了具体情况,快来一起了解一下吧。下面是由开云官方网页版编辑为大家整理的“西交利物浦大学怎么样 西交利物浦大学是公办吗”,仅供参考,欢迎大家阅读本文。
西交利物浦大学是经中国教育部批准,由西安交通大学和英国利物浦大学合作创立的,具有独立法人资格和鲜明特色的新型国际大学。是中国目前唯一一所以理工管起步,强强合作,拥有中华人民共和国学士学位和英国利物浦大学学位授予权的中外合作大学。
西交利物浦大学面向海内外招收本科生、研究生,目前已有包括45个本科专业、53个硕士专业(含非全日制)和16个博士专业在内的114个学位项目,形成了涵盖理学、工学、管理学、经济学、建筑、城市规划与设计、人文社科、影视等的学科体系。
本科毕业生同时获得中国教育部认可的西交利物浦大学本科毕业证书、学士学位证书和国际认可的利物浦大学学士学位证书。研究生可获得中国教育部认可的利物浦大学学位。西浦所有学术院系均设有博士专业,对研究生教育的持续投开云官方网页版和重视是西浦实现其“研究导向、独具特色、世界认可的中国大学和中国土地上的国际大学”愿景的必由之路。
西交利物浦大学按照世界知名大学标准选聘师资,一直以来积极引进国际一流的专家学者,现有教研人员超过1000人,其中多数为外籍教师。专业课教师均具有国际知名大学博士学位和丰富的教学与科研经验。
西交利物浦大学是公办吗
根据最新公布的全国高等学校信息显示,西交利物浦大学是中外合作办学。
公办大学:是国家或地方政府创办的大学,办学历史一般比较悠久,社会认可度较高,有国家或地方财政经费支持,学费通常较便宜,一般5000元/年左右,不过公办大学中也有中外合作等部分高收费专业,学费在10000元/年以上,甚至几万一年,不过这些专业分数线相对低一些,也有部分同学会选择填报。
民办大学:是企业事业组织、社会团体和公民个人等主办的大学。没有国家的资金支持,学费一般较贵,通常在15000元/年左右,也有超过20000元/年的,社会认可度稍微低一点,但是民办学校的本科专科学历是受国家认可的,学信网可查。
根据公开信息可知:西交利物浦大学在全国基本是本科一批次招生,所以我们通常认为西交利物浦大学是一本大学。
教育部门并没有划分西交利物浦大学是一本还是二本,毕业证上只有本科和专科之分,是几本只是民间的说法。(某大学在某省是第一批次招生的话,就说该大学是一本大学,在第二批次招生的话,就说该大学是二本大学)
推荐阅读:
03-23
在高考志愿填报选择院校时,很多考生对西交利物浦大学的相关情况很感兴趣。下面是由开云官方网页版编辑为大家整理的“西交利物浦大学是几本 是公办还是民办”,仅供参考,欢迎大家阅读本文。
西交利物浦大学是几本
教育部门并没有划分西交利物浦大学是一本还是二本,毕业证上只有本科和专科之分,是几本只是民间的说法。
根据公开信息可知:
西交利物浦大学在全国基本是本科一批次招生,所以我们通常认为西交利物浦大学是一本大学。
西交利物浦大学是公办还是民办
根据全国高等学校信息可知,西交利物浦大学是中外合作办学。
公办大学:通常是国家或地方政府举办的大学,办学历史一般比较悠久,社会认可度较高,有国家或地方财政经费支持,学费通常较便宜,一般5000元/年左右,不过公办大学中也有中外合作等部分高收费专业,学费在10000元/年以上,甚至几万一年,当然这些专业录取分数线也相对低一些,家庭条件不错的同学可以考虑填报。
民办大学:通常是社会企业、社会团体、个人等举办的大学,没有国家和地方财政经费支持,需要自筹资金办学,学费一般比较贵,通常在13000-18000元/年,也有超过20000元/年的,公办大学采用民办机制举办的独立学院也属于民办大学,但是民办大学是正规大学,受国家认可的,毕业证、学位证等都是在学信网可查的,国家也鼓励民办大学。
拓展阅读:西交利物浦大学简介
西交利物浦大学(Xi’an Jiaotong-liverpool Uiversity)位于江苏省苏州市,是经中国教育部批准、由西安交通大学和英国利物浦大学合作创立的,拥有中华人民共和国学士学位和英国利物浦大学学位授予权的中外合作大学。 学校目前已有包括45个本科专业、53个硕士专业(含非全日制)和16个博士专业在内的114个学位项目。
推荐阅读:
想要了解西交利物浦大学的小伙伴,赶紧过来看看吧!下面由开云官方网页版小编为你精心准备了“西交利物浦大学学费以及大学简介”,本文仅供参考,持续关注本站将可以持续获取更多的知识点!
西交利物浦大学学费
本科生学费标准为人民币88,000元/学年(所有学生);博士研究生:全日制博士研究生学费为人民币80,000元/学年,大部分全日制博士研究生专业为2-4年制。兼职博士研究生学费为人民币60,000元/学年,完成学业通常需要4-6年。获得西交利物浦大学博士研究生奖学金的学生免交学费。
西交利物浦大学简介
西交利物浦大学(XJTLU,简称“西浦”) 是经中国教育部批准,由西安交通大学和英国利物浦大学合作创立的,具有独立法人资格和鲜明特色的新型国际大学。她是中国目前唯一一所以理工管起步,强强合作,拥有中华人民共和国学士学位和英国利物浦大学学位授予权的中外合作大学。
西交利物浦大学的地址
西交利物浦大学地址在江苏省苏州市工业园区独墅湖科教创新区仁爱路111号,该校是由西安交通大学和英国利物浦大学合作创立,是中国领先的中外合作大学。
西交利物浦大学有几个校区
西交利物浦大学位于苏州独墅湖科教创新区,校园分分为南北两个校区。其中北校区占地240亩、南一校区230亩和南二校区140亩,合计610亩。
据2016年9月学校官网显示,西交利物浦大学拥有来自50多个国家和地区的450余名教师和360余名行政及教学支持人员。教师来自于牛津大学、剑桥大学、哈佛大学等世界名校和知名研究院所的博士;在哥伦比亚大学、宾夕法尼亚大学拥有执教经验的教授;有全球专业界的“IEEE Fellow”荣誉会士;是如前英国蛋白质研究协会主席等的国际学者。
西交利物浦大学是几本
西交利物浦大学是中外合作办学的大学院校,在江苏省是本科第一批次招生,在其他省份有本科第二批次招生,但是西交利物浦大学的高考分数线在许多省都高出一本线20分以上,因此我们可以说西交利物浦大学是一本。
(1)学会休息
A.安静性休息
安静性休息是指睡眠和闭目养神。睡眠是最基本的、最重要的而且是不可取代的休息。人在睡眠时,体内各器官的代谢活动降低,大脑皮层由兴奋转为抑制,耗氧减少,有利于血液中养料、氧气的自我补偿,以积聚精力。既保护了神经细胞,避免过度疲劳,又促进了神经细胞功能的恢复。
B.活动性休息与交替式休息
活动性休息又称积极性休息,如散步、打球和轻微的体力劳动等,也可以与他人聊天。交替式休息是指将各种不同性质的学科交替在一起来学习,如文、理科穿插复习,这样,大脑皮层的神经细胞不仅不会疲劳,而且还有相互促进的作用。
(2)科学安排学习时间
研究表明,学生在一天或一周内的不同时间里的学习效率和...
09-29
西交利物浦大学学费收费标准是多少?下面由开云官方网页版小编为你精心准备了“2020西交利物浦大学学费收费标准(仅供参考)”,持续关注本站将可以持续获取更多的考试资讯!
2020西交利物浦大学学费收费标准(仅供参考)
1、西交利物浦大学收费项目及收费标准
2020年西交利物浦大学学费收费标准
2020年本科新生学费为每学年人民币88,000元(2+2后两年学费另计);超过专业培养计划的学分按学校学分制实施办法另行收取。住宿费为每学年人民币2,200元/人(四人间);代收费为每学年人民币2,000元(含教材费等,多退少补)。
说明:西交利物浦大学是中外合作办学
通常来说,公办大学由于有国家或地方财政经费支持,一般学费不是很贵,通常普通类专业4000-6000元每年,艺术类专业8000-10000元每年,不过公办大学也有中外合作等部分超过10000元/年甚至更高的高收费专业;民办大学由于需要自筹资金办学,学费一般都较贵,通常在普通类专业10000-18000元每年,也有超过20000元一年甚至更高的,艺术类专业那就更贵了。
家庭条件困难的学生,可以选择国家助学贷款,毕业后分期还款,国家财政还贴息,也算是国家对大学生的政策福利,在报考前最好先向学校咨询是否支持助学贷款以及办理贷款相关流程等事项。
2、西交利物浦大学简介
西交利物浦大学(Xi’an Jiaotong-liverpool University)位于江苏省苏州市,是经中国教育部批准、由西安交通大学和英国利物浦大学合作创立的,拥有中华人民共和国学士学位和英国利物浦大学学位授予权的中外合作大学,承担国家“863 计划”科研课题的成员单位。
2004年9月,西安交通大学与利物浦大学签订协议合作成立西交利物浦(国际)大学;2006年学校正式成立。2010年获准授予利物浦大学研究生学位,2012年教育部同意学校实施英国利物浦大学硕士和博士学位教育。
推荐阅读:
06-24
高校招生简章已经出现,还不知道的考生看过来,下面由开云官方网页版小编为你精心准备了“2020年西交利物浦大学中国内地本科招生章程”,持续关注本站将可以持续获取高考资讯!
2020年西交利物浦大学中国内地本科招生章程
第一章总则
第一条为了保证西交利物浦大学2020年本科招生工作的顺利进行,维护考生合法权益,规范招生行为,根据《中华人民共和国高等教育法》、《中外合作办学条例》等法规,结合西交利物浦大学本科招生工作的实际情况,特制定本章程。
第二条西交利物浦大学(XJTLU)是经教育部正式批准,由西安交通大学和英国利物浦大学(TheUniversityofLiverpool,UK)在苏州合作创立的一所新型国际大学,大学采用国际先进教育管理模式,以世界知名大学标准全球选聘名师,实行专业课程全英文教学,拥有先进的办学条件和教学环境。针对日益全球化、数字化、网络化、智能化的未来世界,西交利物浦大学创新性地构建国际化专业精英和国际化行业精英两种育人体系,旨在培养具有国际化视野和竞争力的专业技术人才和高级行业管理人才以及创业家。
高校名称:西交利物浦大学(Xi’anJiaotong-LiverpoolUniversity)
国标代码:16302
高校性质:中外合作办学机构
颁发证书:全日制本科学历文凭1)西交利物浦大学学士学位证书(中华人民共和国教育部监制);2)西交利物浦大学毕业证书(中华人民共和国教育部监制);3)英国利物浦大学学士学位证书(由英国利物浦大学直接颁发,中华人民共和国教育部认可);4)我校不组织大学开云(中国)四、六级考试,学位不与该考试挂钩。
报考条件:1)中华人民共和国公民;2)拥护中国共产党的领导,品德良好,遵纪守法;3)身体健康状况符合我校规定的体检要求。
第三条西交利物浦大学2020年面向全国31个省、市、自治区统一招收本科学生,其中在江苏等本科分批次的省、市、自治区均列开云官方网页版本科第一批次;在山东等本科不分批次的省、市、自治区列开云官方网页版本科批次;在广东省采用综合评价录取模式,列开云官方网页版“综合评价”批次;另外在江苏省还增设综合评价录取招生模式,列开云官方网页版“高校专项计划、综合评价录取”专栏。考生需直接向有关省级招生主管部门查询具体的招生程序、报名时间和办法,并遵循全国普通高校统一招生计划报考西交利物浦大学。
第四条西交利物浦大学的招生工作实施“阳光工程”,在公开、公正、公平的基础上,严格按照德智体美劳全面考核、综合评价、择优录取的原则,选拔和录取适合我校的优秀学生。
第五条西交利物浦大学招生与就业发展办公室是学校组织和实施招生工作的常设机构,协调处理学校招生工作日常事务,向考生和家长介绍学校情况和招生政策。西交利物浦大学招生委员会是招生工作的领导机构,主要负责制定学校招生计划、确定招生政策和规则、决定招生重大事项等。
第二章录取规则
第六条西交利物浦大学采用两种招生选拔方式,即高考选拔招生和高考基础上的综合评价录取招生。综合评价录取模式仅适用于江苏省和广东省,该模式的招生规则参见《西交利物浦大学2020年在江苏省综合评价录取招生简章》和《西交利物浦大学2020年在广东省综合评价录取招生简章...
04-11
西交利物浦大学2019在江苏省综合评价录取招生简章已经公布,请大家仔细阅读完招生简章后有选择性的报考!祝大家备考顺利!
西交利物浦大学2019在江苏省综合评价录取招生简章

小编精心为您推荐:
...
出国留学高考网为大家提供西交利物浦大学2018中国内地本科招生章程,更多高考资讯请关注我们网站的更新!
西交利物浦大学2018中国内地本科招生章程
已经由上级主管部门审核通过
第一章 总则
第一条 为了保证西交利物浦大学2018年本科招生工作的顺利进行,维护考生合法权益,规范招生行为,根据《中华人民共和国高等教育法》、《中外合作办学条例》等法规,结合西交利物浦大学本科招生工作的实际情况,特制定本章程。
第二条 西交利物浦大学(XJTLU)是经教育部正式批准,由西安交通大学和英国利物浦大学(The University of Liverpool, UK)在苏州合作创立的一所新型国际大学,大学采用国际先进教育管理模式,以世界知名大学标准全球选聘名师,实行专业课程全英文教学,拥有先进的办学条件和教学环境。针对日益全球化、数字化、网络化、智能化的未来世界,西交利物浦大学在创新性地构建有造诣的专业精英和复合型行业精英两种育人体系,旨在培养具有国际化视野和竞争力的专业技术人才和高级行业管理人才以及创业家。
高校名称:西交利物浦大学(Xi’an Jiaotong-Liverpool University)
国标代码:16302
高校性质:中外合作办学机构
颁发证书:全日制本科学历文凭1)西交利物浦大学学士学位证书(中华人民共和国教育部监制);2)西交利物浦大学毕业证书(中华人民共和国教育部监制);3)英国利物浦大学学士学位证书(由英国利物浦大学直接颁发,中华人民共和国教育部认可);4)我校不组织大学开云(中国)四、六级考试,学位不与该考试挂钩。
报考条件:1)中华人民共和国公民;2)拥护中国共产党的领导,品德良好,遵纪守法;3)身体健康状况符合我校规定的体检要求。
第三条 西交利物浦大学2018年面向全国统一招收本科学生,其中在江苏等多个省、市、自治区列开云官方网页版本科第一批次(在本科不分批次的省、市、自治区列开云官方网页版本科批次);在广东省采用综合评价录取模式,列开云官方网页版提前“自主招生等--综合评价”批次;另外在江苏省还增设综合评价录取招生模式。考生需直接向有关省级招生主管部门查询具体的招生程序、报名时间和办法,并遵循全国普通高校统一招生计划报考西交利物浦大学。
第四条 西交利物浦大学的招生工作实施“阳光工程”,在公开、公正、公平的基础上,严格按照德智体美全面考核、综合评价、择优录取的原则,选拔和录取适合我校的优秀学生。
第五条 西交利物浦大学招生与就业发展办公室是学校组织和实施招生工作的常设机构,协调处理学校招生工作日常事务,向考生和家长介绍学校情况和招生政策。西交利物浦大学招生委员会是招生工作的领导机构,主要负责制定学校招生计划、确定招生政策和规则、决定招生重大事项等。
第二章 录取规则
第六条 西交利物浦大学采用两种招生选拔方式,即高考选拔招生和高考基础上的综合评价录取招生。综合评价录取模式仅适用于江苏省和广东省,该模式的招生规则参见《西交利物浦大学2018年在江苏省综合评价录取招生简章》和《西交利物浦大学2018年在广东省综合评价录取招生简章》。
第七条 西交利物浦大学...
04-12
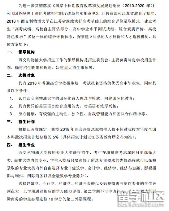
开云官方网页版为你整理了西交利物浦大学2018年江苏省综合评价录取招生简章,希望可以帮助你,更多相关资讯请关注本网站更新。
西交利物浦大学2018年江苏省综合评价录取招生简章





小编精心为您推荐:
西交利物浦大学推荐访问