开云官方网页版专题频道初级审计师复习资料栏目,提供与初级审计师复习资料相关的所有资讯,希望我们所做的能让您感到满意!
开云官方网页版审计师栏目为大家提供初级审计师《审计专业相关知识》:损益类会计科目,更多审计师复习资料及考试经验请关注我们网站的更新!
初级审计师《审计专业相关知识》:损益类会计科目
问题描述:
损益类会计科目什么时候记借方,什么时候记贷方,比如“投资收益”科目应该怎么理解?
答疑专家回复:
如果是收开云官方网页版类,会增加利润的,那么贷方表示增加,借方表示减少,投资收益的性质与收开云官方网页版是一样的。比如营业收开云官方网页版、公允价值变动损益、投资收益、营业外收开云官方网页版等。
如果是费用类,会减少利润的,那么借方表示增加,贷方表示减少,比如营业成本、税金及附加、管理费用、销售费用、财务费用、资产减值损失等。
息税前利润=收开云官方网页版-变动成本-不含利息的固定成本=净利润+所得税+利息。
开云官方网页版审计师考试栏目推荐:
...
开云官方网页版审计师栏目为大家提供初级审计师审计专业相关知识:行政处罚,更多审计师复习资料及考试经验请关注我们网站的更新!
初级审计师审计专业相关知识:行政处罚

开云官方网页版审计师考试栏目推荐:
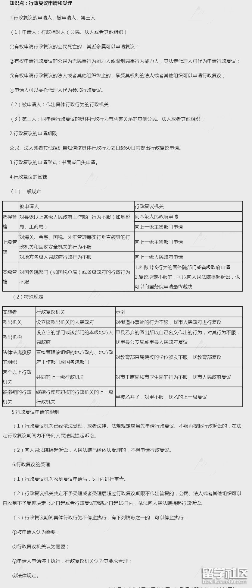
开云官方网页版审计师栏目为大家提供初级审计师审计专业相关知识高频考点:行政复议申请,更多审计师复习资料及考试经验请关注我们网站的更新!
初级审计师审计专业相关知识高频考点:行政复议申请

开云官方网页版审计师考试栏目推荐:
初级审计师复习资料推荐访问