开云官方网页版专题频道南开大学考研调剂栏目,提供与南开大学考研调剂相关的所有资讯,希望我们所做的能让您感到满意!
开云官方网页版考研网为大家提供南开大学2018考研调剂信息汇总,更多考研资讯请关注我们网站的更新!
| 南开大学2018考研调剂信息汇总 | |
| 1 | 南开大学145旅游与服务学院2018全日制旅游管理专业招生人数(0311追加名额更新) |
| 2 | 南开大学145旅游与服务学院2018接收管理类学术型硕士调剂公告 |
| 3 | 南开大学180金融发展研究院接收2018考研调剂生实施细则(20180312更新) |
| 4 | 南开大学180金融发展研究院接收2018考研调剂生实施细则 |
开云官方网页版考研网为大家提供南开大学145旅游与服务学院2018全日制旅游管理专业招生人数(0311追加名额更新),更多考研资讯请关注我们网站的更新!
南开大学145旅游与服务学院2018全日制旅游管理专业招生人数(0311追加名额更新)

小编精心为您推荐:
开云官方网页版考研网为大家提供南开大学145旅游与服务学院2018接收管理类学术型硕士调剂公告,更多考研资讯请关注我们网站的更新!
南开大学145旅游与服务学院2018接收管理类学术型硕士调剂公告

小编精心为您推荐:
开云官方网页版考研网为大家提供南开大学180金融发展研究院接收2018考研调剂生实施细则(20180312更新),更多考研资讯请关注我们网站的更新!
南开大学180金融发展研究院接收2018考研调剂生实施细则(20180312更新)

小编精心为您推荐:
开云官方网页版考研网为大家提供南开大学180金融发展研究院接收2018考研调剂生实施细则,更多考研资讯请关注我们网站的更新!
南开大学180金融发展研究院接收2018考研调剂生实施细则

小编精心为您推荐:
开云官方网页版考研网为大家提供南开大学2018年部分学院全日制硕士招生校内调剂信息汇总,更多考研资讯请关注我们网站的更新!
| 南开大学2018年部分学院全日制硕士招生校内调剂信息汇总 | |
| 1 | 南开大学051化学学院2018年部分专业招收全日制学术硕士调剂生 |
| 2 | 南开大学051化学学院2018考研调剂申请表 |
| 开云官方网页版考研频道整理 | |
小编精心为您推荐:
2018考研成绩查询系统:yz.chsi.com.cn/apply/cjcx/
开云官方网页版考研网为大家提供南开大学051化学学院2018年部分专业招收全日制学术硕士调剂生,更多考研资讯请关注我们网站的更新!
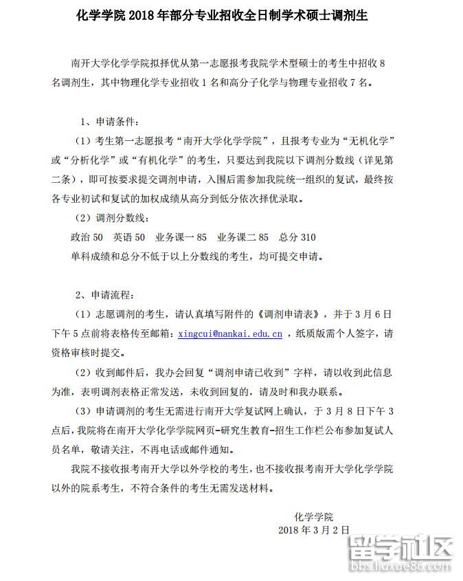
南开大学051化学学院2018年部分专业招收全日制学术硕士调剂生

051化学学院2018年部分专业招收全日制学术硕士调剂生.pdf
小编精心为您推荐:
2018考研成绩查询系统:yz.chsi.com.cn/apply/cjcx/
开云官方网页版考研网为大家提供南开大学051化学学院2018考研调剂申请表,更多考研资讯请关注我们网站的更新!
南开大学051化学学院2018考研调剂申请表

小编精心为您推荐:
开云官方网页版考研调剂频道讯:2015南开大学考研调剂信息发布
2015南开大学考研调剂信息发布
根据往年调剂信息发布时间推算,2015南开大学考研调剂信息一般在3-5月公布。
为及时帮助大家第一时间获得南开大学2015考研调剂信息,请广大考生密切关注2015年考研调剂信息汇总(大家可以按Ctrl+F刷新网页,以便查看最新信息!)。
调剂的重要性不言而喻,如何把握这最后一个机会,考生就要耳听八路、眼观四方,注意方方面面的信息和意见。怎样快速获取考研调剂信息,是调剂成功的制胜法宝!大家在没有找到以上学校的调剂信息时,不防看看开云官方网页版小编为大家提供的怎样快速获取考研调剂信息!
获取考研调剂信息大致有以下三种渠道:
第一条是网上渠道。
不少大学的研究生部网页都有网上调剂信息登记系统,大家可以通过登陆系统提出调剂申请,请注意,一定要准确、完整填写个人信息。首次登录时一般要靠准考证和身份证号码登录。在填写时还应注意:
1、所填写的基本信息应与你原始报名信息卡一致。
2、待国家分数线下达后,符合该校调剂条件的考生,学院将与考生本人联系,请及时将调剂材料(原始报名材料)寄交所选择的学院。
第二条是电话渠道。
调剂要尽早并且准确。一旦得出自己的分数可能达不到报考院校分数线的要求,除了上网查询并申请调剂外,还可以选定几所有可能录取自己的学校,向他们的研究生院打电话获得最新信息,并最好联系上该学院相关专业的导师,往往导师的肯定在这时能起到关键性的作用。电话号码怎么查?这也有很多渠道,首先落实院校名称,可以向当地114查询;另外,上网查询、向师兄师姐、考友打听也是比较省钱的办法。
第三条是人情渠道。
这条渠道要求你和报考专业的导师有比较良好的关系。可以请求他们为你介绍其他的学校或导师。一般他们处于同情和惜才的心理都会帮助你,而他们说一句话能为你节省不少时间,避免一些无谓的周折。
考生在关注以上的三大信息渠道考生同时要注意以下几点:
一、主动出击,保持信息领先
每年分数一出来网上就会公布很多调剂的相关信息,那么大家一定要密切地关注,努力争取调剂的机会。其竞争激烈的程度可想而知。这时,除非你初试分数或其他方面非常优秀,希望也不是很大。因为调剂不同与公开招考,很多信息是灰色的,不确定的。也不是说学校故意隐瞒,而是学校在未最后确定人之前,他也不...
南开大学考研调剂推荐访问