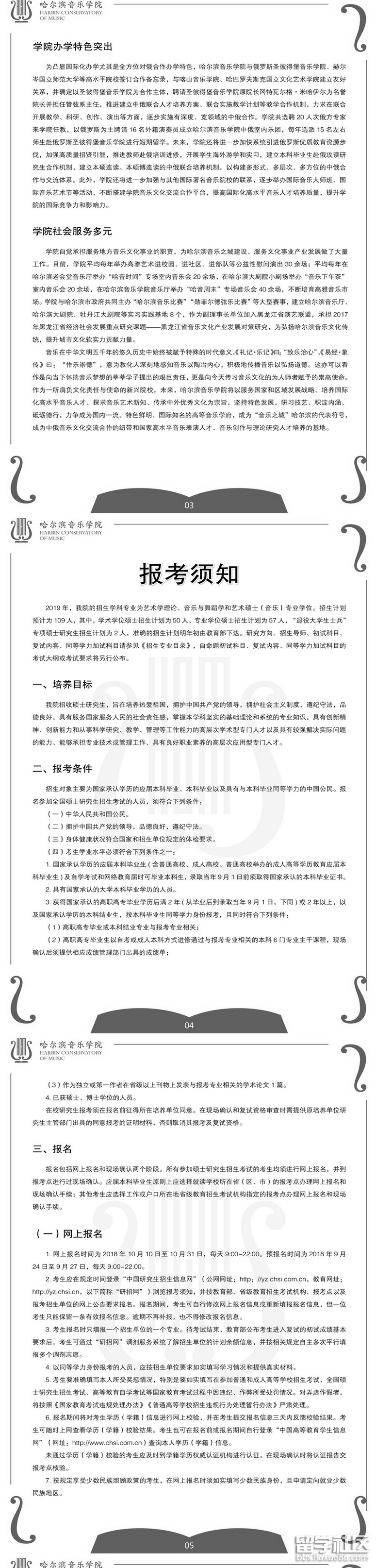
开云官方网页版哈尔滨音乐学院考研专业目录

开云官方网页版专题频道哈尔滨音乐学院考研专业目录栏目,提供与哈尔滨音乐学院考研专业目录相关的所有资讯,希望我们所做的能让您感到满意!

2015年武汉音乐学院考研招生专业目录

 

  开云官方网页版高考频道讯:2015年武汉音乐学院考研招生专业目录

  武汉音乐学院2015年招收攻读硕士学位研究生研究方向、专业初试科目及要求(学术学位研究生)①

  专业   研究方向   业务一(专业主科科目、内容及要求)   业务二(专业基础课科目、内容及要求)
  作曲与作曲技术理论   作曲   作曲   配器
  复调   复调   作曲与作曲技术理论综合(包含作曲、和声、复调、配器四门,复调、配器、和声方向考生考所报研究方向主科科目之外的其它三门,曲式、音乐分析方向考生考和声之外的其它三门,视唱练耳、音乐基础理论方向任选其中三门)
  配器

赣南师范学院音乐学院2018考研专业目录

 

  出国留学考研网为大家提供赣南师范学院音乐学院2018考研专业目录,更多考研资讯请关注我们网站的更新!

  赣南师范学院音乐学院2018考研专业目录

1.jpg

  参考书目:

  1、音乐教育学:谢嘉幸 郁文武编著 《音乐教育与教学法》,高等教育出版社,2009年。

  2、艺术学基础:王次炤主编《艺术学基础知识》,中央音乐学院出版社,2006年。

  王宏建著《艺术学概论》,文化艺术出版社,2012年。

  3、和声与曲式:伊·斯波索宾等著,《和声学教程》(上、下册),人民音乐出版社,2008年。

  谢功成 童忠良 马国华 赵德义著,《和声学基础教程》(上、下册), 人民音乐出版社,2009年。

  谢功成著 《曲式学基础教程》,人民音乐出版社 1998年。

  4、舞蹈艺术概论:隆荫培 徐尔聪著《舞蹈艺术概论》,上海音乐出版社。

  5、赣南采茶戏歌舞艺术:王敏著 《江西赣南采茶戏歌舞艺术》,中国戏剧出版社,2006年版。

  6、文化人类学: [美]S.南达著 刘燕鸣 韩养民编译 《文化人类学》, 陕西人民教育出版社,1987年。

  7、音乐教学基础理论:曹理著《音乐学科教育学》,上海教育出版社,1993年。

  8、复调与作曲:赵德义 刘永平著《复调音乐基础教程》,人民音乐出版社,1997年。

  陈铭志著《赋格学新论》,上海音乐学院出版社,2007年。

  中外优秀艺术歌曲、合唱、器乐独奏、室内乐、管弦乐等作品集。

  9、中国民间舞蹈文化:罗雄严著《中国民间舞蹈文化教程》,上海音乐出版社,2001年。

  10、音乐学概论:王耀华 乔建中主编《音乐学概论》,高等教育出版社,2005年。

  l 《和声与曲式》科目要注明:考生需使用我们提供的指定答题纸答题,不得采用考点提供的通用答题纸。

  小编精心为您推荐:

  

2018年考研大纲汇总

哈尔滨音乐学院2019考研招生简章

 

  考研招生简章频道为大家提供哈尔滨音乐学院2019考研招生简章,赶紧了解一下吧!更多考研资讯请关注我们网站的更新!

  哈尔滨音乐学院2019考研招生简章


1.png

2.png

3.png

4.png





  哈尔滨音乐学院2019考研专业目录

  小编精心为您推荐:

  

哈尔滨音乐学院2019年考研预调剂公告

 

  哈尔滨音乐学院2019年考研预调剂公告已公布,请大家仔细查看考研调剂专业及考研调剂要求,尽早做好调剂准备!祝大家调剂成功!

  哈尔滨音乐学院2019年考研预调剂公告

33c4bc0999d5f0cab7ff02868cc02390.jpg

752bcc2f89df5f26da9855b09d1c8658.jpg

9df6213550d5da6975110bae6b603eec.jpg



  推荐阅读:

  郑州烟草研究院2019考研调剂信息

  西南石油大学2019考研调剂公告汇总

  

哈尔滨音乐学院2018考研成绩查询开云官方网页版口

 

  2018哈尔滨音乐学院考研成绩2月3日可查!开云官方网页版考研网为大家提供哈尔滨音乐学院2018考研成绩查询开云官方网页版口:http://www.lzk.hl.cn/cxzx/,更多考研资讯请关注我们网站的更新!

  哈尔滨音乐学院2018考研成绩查询开云官方网页版口:http://www.lzk.hl.cn/cxzx/

  点击下面图片即可进开云官方网页版成绩查询开云官方网页版口:

1.jpg

  2018年硕士研究生招生考试初试成绩将于2018年2月3日公布,成绩由省级主管部门在黑龙江招生考试信息港(http://www.lzk.hl.cn/cxzx/)统一发布,请各位考生登陆查询。

  根据省级主管部门通知,如考生对本人成绩有疑问,须由考生本人提出申请,请考生于2月3日至9日16时前将附件中《哈尔滨音乐学院2018年硕士研究生招生考试初试成绩复查申请表》按要求填写完整后发送至邮箱(yjs@hrbcm.edu.cn),过期将不再受理。研究生部将组织专人对考生申请的科目进行统一复查,成绩复查仅限复查相关科目各题有无漏评、成绩合成有无差错。评分标准、评分细则和评分宽严等问题不在复查范围之内。成绩复查结果将于2月11日后,由研究生部通过电话或学院网站进行公布,届时请考生留意相关通知。

  哈尔滨音乐学院2018年硕士研究生招生考试初试成绩复查申请表

  哈尔滨音乐学院研究生部

  2018年1月29日

  哈尔滨音乐学院2018年硕士研究生招生考试初试成绩复查申请表.xls

  小编精心为您推荐:

 

哈尔滨音乐学院招生章程2016

 

  开云官方网页版高考网为大家提供哈尔滨音乐学院招生章程2016,更多高考招生信息请关注我们网站的更新!

哈尔滨音乐学院2016年招生章程

第一章 总则

第一条 为保证哈尔滨音乐学院本科招生工作规范、有序进行,切实维护考生合法权益,根据《中华人民共和国教育法》、《中华人民共和国高等教育法》、教育部《关于做好2016年普通高校招生工作的通知》(教学[2016]3号)和黑龙江省教育厅关于普通高等院校招生工作有关规定,结合学院实际情况,制定本章程。

第二条 哈尔滨音乐学院招生工作遵循“公平竞争、公正选拔、综合评价、择优录取”的原则,接受上级主管部门、纪检监察部门、考生及其家长、新闻媒体以及社会各界的监督。

第三条 学院全称为哈尔滨音乐学院(国际代码14560),地址在黑龙江省哈尔滨市松北区学子街3179号。

第四条 哈尔滨音乐学院是公办、全日制本科普通高等艺术院校,上级主管部门为黑龙江省教育厅。

第五条 按国家招生管理规定录取并取得学院正式学籍的学生,在允许的修业期限内获得规定的学分,达到毕业基本要求时,准予毕业并颁发哈尔滨音乐学院毕业证书,证书种类为全日制普通高等学校毕业证书。对符合学位授予条件的本科毕业生,授予学士学位并颁发学位证书。

第六条 本章程由哈尔滨音乐学院负责人办公扩大会议审议通过,适用于哈尔滨音乐学院2016年普通高等教育本科招生工作。

第二章 组织机构及职责

第七条 学院设立招生工作领导小组,组长由哈尔滨音乐学院主要负责人担任,副组长由哈尔滨音乐学院党务负责人和教学负责人担任。招生工作领导小组成员包括学生处、教务处、纪检监察审计处负责人以及教师代表、学生代表。

第八条 招生工作领导小组办公室设在学生处,负责学院本科招生工作的组织执行和日常事务。其工作职责是制定招生章程,编制招生计划,开展招生宣传,组织招生考试,完成招生录取。

第九条 学院成立招生监察委员会,由哈尔滨音乐学院主要负责人、党务负责人、教学负责人、纪检监察审计处负责人及相关工作人员组成,负责对招生各环节进行全程监督和检查,处理招生工作相关的信访、投诉、申诉和仲裁。

第三章 招生计划

第十条 哈尔滨音乐学院严格执行教育部、黑龙江省教育厅下达的招生计划,2016年面向黑龙江省招生,本科招生总数为175名。

第十一条 哈尔滨音乐学院2016年各系(专业)预计招生人数及有关说明以黑龙江省招生考试委员会办公室正式公布的结果为准。

第十二条 哈尔滨音乐学院2016年无预留计划。

第四章 招生专业及学制

第十三条 哈尔滨音乐学院招生专业包括:

1、音乐表演专业,具体包括美声演唱方向、民族声乐演唱方向、中国乐器演奏方向、管弦乐器演奏方向、钢琴演奏方向、手风琴演奏方向和合唱指挥方向。其中美声演唱方向、合唱指挥方向学制五年,其他专业方向学制四年。

2、音乐学专业,包括音乐学理论专业方向,学制五年。

3、作曲与作曲技术理论专业,包括作曲专业方向,学制五年。

第五章 录取规则

第十四条 学院招生录取工作在黑龙江省教育厅的统一领导下,在黑龙江省招生考试委员会办公室统一组织下进行,执行教育部规定的“学校负责,招办监督”的录取体制。

第十五条 录取的考生应...

2022年哈尔滨音乐学院招生章程

 

  哈尔滨音乐学院是黑龙江省唯一独立设置的一所艺术类公办全日制本科大学,是全国独立设置的十一所专业音乐学院之一。下面就由开云官方网页版带大家了解一下“哈尔滨音乐学院2022年本科招生章程”此文本仅供参考,欢迎阅读。

  哈尔滨音乐学院2022年本科招生章程

  第一章 总则

  第一条 为保证哈尔滨音乐学院本科招生工作规范、有序进行,切实维护考生合法权益,根据《中华人民共和国教育法》《中华人民共和国高等教育法》和教育部、黑龙江省教育厅关于普通高等院校招生工作有关规定,结合学院实际情况,制定本章程。

  第二条 哈尔滨音乐学院招生工作遵循“公平竞争、公正选拔、综合评价、择优录取”的原则,深开云官方网页版实施招生“阳光工程”,接受上级主管部门、纪委、考生及其家长、新闻媒体以及社会各界的监督。

  第二章 院校概况

  第三条 院校全称:哈尔滨音乐学院

  第四条 院校国际代码:14560

  第五条 学院地址、邮编:黑龙江省哈尔滨市松北区学子街3179号,邮编:150028

  第六条 办学层次:本科

  第七条 办学性质:公办普通高等学校

  第八条 办学类型:全日制

  第九条 学校主管部门:黑龙江省教育厅

  第十条 毕(结)业颁证:按国家招生管理规定录取并取得本校正式学籍的学生,在允许的修业期限内获得规定的学分,达到毕业基本要求时,准予毕业并颁发哈尔滨音乐学院毕业证书,证书种类为全日制普通高等学校毕业证书。对符合学位授予条件的本科毕业生,授予学士学位并颁发学位证书。退学者,视具体情况发放肄业证书或写实性学习证明。

  第三章 组织机构及职责

  第十一条 学院设立招生工作领导小组,组长由哈尔滨音乐学院党委书记、院长共同担任,副组长由分管招生工作的副院长、纪委书记担任。招生工作领导小组成员包括教务处、研究生部、纪委办公室负责人以及教师代表。本科招生工作在学院招生工作领导小组领导下进行。全面贯彻执行教育部和黑龙江省招生考试委员会有关普通高校考试招生政策,负责制定学校招生章程、招生规定和实施细则、确定招生规模和调整专业招生计划,组织管理招生工作的具体实施,协调处理招生工作中的重大事项。

  第十二条 本科招生工作办公室设在教务处,根据学校的招生规定和实施细则,编制招生计划,组织招生宣传、考试和录取工作,处理招生的日常事务。

  第十三条 学院设立招生纪检监察组和仲裁工作组,由哈尔滨音乐学院副院长、纪委书记、纪委办公室负责人、专业教师及相关工作人员组成,负责对招生各环节进行全程监督和检查,处理招生工作相关的信访、投诉、申诉和仲裁。

  第四章 招生计划

  第十四条 经教育部批准,哈尔滨音乐学院的艺术类本科专业,自2020年起面向全国按独立设置的本科艺术院校艺术类本科专业单独考试招生办法组织专业考试及招生工作。哈尔滨音乐学院严格执行教育部、黑龙江省教育厅下达的招生计划,根据发展规划、办学条件、生源状况和社会需求,制定面向全国的分专业招生计划,通过招生简章向社会公布。

  第十五条 学院分专业招生计划及有关要求均以生源省公布的专业目录为准。2022年招生计划最终以...