开云官方网页版专题频道灭火机栏目,提供与灭火机相关的所有资讯,希望我们所做的能让您感到满意!
03-24
开云官方网页版为您整理“一级消防工程师技术实务教材精讲:灭火器的灭火机理与适用范围”,欢迎阅读参考,更多有关内容请继续关注本网站一级消防工程师栏目。
一级消防工程师技术实务教材精讲:灭火器的灭火机理与适用范围
一、灭火器的灭火机理
灭火器的灭火机理即灭火器在一定环境条件下实现灭火目的具体的工作方式及其特定的规则和原理。以下仅就最为常用的干粉和二氧化碳灭火器加以说明。
(一)干粉灭火器
干粉灭火器的主要灭火机理,一是靠干粉中的无机盐的挥发性分解物,与燃烧过程中燃料所产生的自由基或活性基团发生化学抑制和副催化作用,使燃烧的链反应中断而灭火;二是靠干粉的粉末落在可燃物表面外,发生化学反应,并在高温作用下形成一层玻璃状覆盖层,从而隔绝氧气,进而窒息灭火。另外,还有部分稀氧和冷却作用。
(二)二氧化碳灭火器
二氧化碳作为灭火剂已有一百多年的历史,其价格低廉,获取、制备容易。二氧化碳主要依靠窒息作用和部分冷却作用灭火。二氧化碳具有较高的密度,约为空气的1.5倍。在常压下,液态的二氧化碳会立即汽化,一般1kg的液态二氧化碳可产生约0.5m3的气体。因而,灭火时,二氧化碳气体可以排除空气而包围在燃烧物体的表面或分布于较密闭的空间中,降低可燃物周围和防护空间内的氧浓度,产生窒息作用而灭火。另外,二氧化碳从储存容器中喷出时,会由液体迅速汽化成气体,而从周围吸收部分热量,起到冷却的作用。
二、灭火器的适用范围
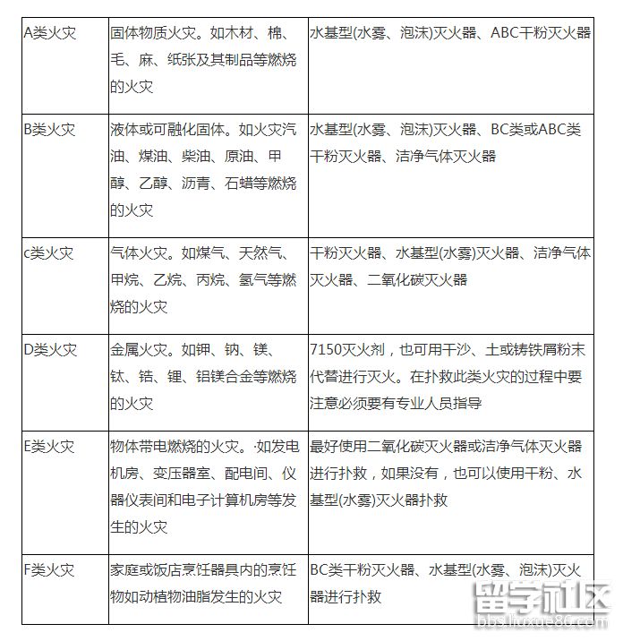
国家标准《火灾分类》(GB/T4968-2008)根据可燃物的类型和燃烧特性将火灾分为六类,各种类型的火灾所适用的灭火器依据灭火剂的性质应有所不同。
(一)A类火灾(固体物质火灾)
水基型(水雾、泡沫)灭火器、ABC干粉灭火器,都能用于有效扑救A类火灾。
(二)B类火灾(液体或可融化的固体物质火灾)
这类火灾发生时,可使用水基型(水雾、泡沫)灭火器、BC类或ABC类干粉灭火器、洁净气体灭火器进行扑救。
(三)C类火灾(气体火灾)
发生C类火灾发生时,可使用干粉灭火器、水基型(水雾)灭火器、洁净气体灭火器、二氧化碳灭火器进行扑救。
(四)D类火灾(金属火灾)
这类火灾发生时可用7150灭火剂(俗称液态三甲基硼氧六环,这类灭火器我国目前没有现成的产品,它是特种灭火剂,适用于扑救D类火灾。其主要化学成分为偏硼酸三甲酯)。也可用干沙、土或铸铁屑粉末代替进行灭火。在扑救此类火灾的过程中要注意必须要有专业人员指导,以避免在灭火过程中不合理地使用灭火剂,而适得其反。
(五)E类火灾(带电火灾)
物体带电燃烧的火灾发生时,最好使用二氧化碳灭火器或洁净气体灭火器进行扑救,如果没有,也可以使用干粉、水基型(水雾)灭火器扑救。应注意的是,使用二氧化碳灭火器扑救电气火灾时,为了防止短路或触电不得选用装有金属喇叭喷筒的二氧化碳型灭火器;如果电压超过600V,应先断电后灭火(600V以上电压可能会击穿二氧化碳,使其导电,危害人身安全)。
(六)F类火灾(烹饪器具内的烹饪物火灾)
F类火灾通常在家庭或饭...
03-10
开云官方网页版为您整理“一级消防工程师技术实务考点:干粉灭火系统灭火机理”,欢迎阅读参考,更多有关内容请继续关注本网站一级消防工程师栏目。
一级消防工程师技术实务考点:干粉灭火系统灭火机理
干粉灭火系统其灭火剂的类型虽然不同,但其系统灭火机理无非是化学抑制、隔离、冷却与窒息。本节重点介绍干粉灭火系统灭火剂的种类、注意事项及其灭火机理。
一、干粉灭火剂
干粉灭火剂是由灭火基料(如小苏打、碳酸铵、磷酸的铵盐等)和适量润滑剂(硬脂酸镁、云母粉、滑石粉等)、少量防潮剂(硅胶)混合后共同研磨制成的细小颗粒,是用于灭火的干燥且易于飘散的固体粉末灭火剂。
二、干粉灭火剂的类型
(一)普通干粉灭火剂
这类灭火剂可扑救B类、C类、E类火灾,因而又称为BC干粉灭火剂。属于这类的干粉灭火剂有:
(1)以碳酸氢钠为基料的钠盐干粉灭火剂(小苏打干粉);
(2)以碳酸氢钾为基料的紫钾干粉灭火剂;
(3)以氯化钾为基料的超级钾盐干粉灭火剂;
(4)以硫酸钾为基料的钾盐干粉灭火剂;
(5)以碳酸氢钠和钾盐为基料的混合型干粉灭火剂;
(6)以尿素和碳酸氢钠(碳酸氢钾)的反应物为基料的氨基干粉灭火剂(毛耐克斯Monnex干粉)。
(二)多用途干粉灭火剂
这类灭火剂可扑救A类、B类、C类、E类火灾,因而又称为ABC干粉灭火剂。属于这类的干粉灭火剂有:
(1)以磷酸盐为基料的干粉灭火剂;
(2)以磷酸铵和硫酸铵混合物为基料的干粉灭火剂;
(3)以聚磷酸铵为基料的干粉灭火剂。
(三)专用干粉灭火剂
这类灭火剂可扑救D类火灾,又称为D类专用干粉灭火剂。属于这类的干粉灭火剂有:
(1)石墨类:在石墨内添加流动促进剂;
(2)氯化钠类:氯化钠广泛用于制作D类干粉灭火剂,选择不同的添加剂适用于不同的灭火对象;
(3)碳酸氢钠类:碳酸氢钠是制作BC干粉灭火剂的主要原料,添加某些结壳物料也宜制作D类干粉灭火剂。
三、注意事项
1.BC类与ABC类干粉不能兼容。
2.BC类干粉与蛋白泡沫或者化学泡沫不兼容。因为干粉对蛋白泡沫和一般合成泡沫有较大的破坏作用。
3.对于一些扩散性很强的气体如:氢气、乙炔气体、干粉喷射后难以稀释整个空间的气体,对于精密仪器、仪表会留下残渣,用干粉灭火不适用。
4.易燃可燃液体贮罐发生火灾,采用干粉灭火系统扑救火灾的同时,消防冷却用水也是不可少的。其次,在防护区的设置上,应正确划分防护区的范围,确定防护区的位置。根据防护区的大小、形状、开口和通风等情况,以及防护区内可燃物品的性质、数量、分布情况,可能发生的火灾类型和火源、起火部位等情况,合理选择系统操作控制方式、选择和布置系统部件等。
四、干粉的灭火机理
干粉在动力气体(氮气、二氧化碳)的推动下射向火焰进行灭火。干粉在灭火过程中...
03-07
开云官方网页版为您整理“一级消防工程师技术实务教材精讲:泡沫灭火系统的灭火机理”,欢迎阅读参考,更多有关内容请继续关注本网站一级消防工程师栏目。
一级消防工程师技术实务教材精讲:泡沫灭火系统的灭火机理
泡沫灭火系统的灭火机理主要体现在以下几个方面:
(1)隔氧窒息作用。在燃烧物表面形成泡沫覆盖层,使燃烧物的表面与空气隔绝,同时泡沫受热蒸发产生的水蒸气可以降低燃烧物附近氧气的浓度,起到窒息灭火作用。
(2)辐射热阻隔作用。泡沫层能阻止燃烧区的热量作用于燃烧物质的表面,因此可防止可燃物本身和附近可燃物质的蒸发。
(3)吸热冷却作用。泡沫析出的水对燃烧物表面进行冷却。
水溶性液体火灾必须选用抗溶性泡沫液。扑救水溶性液体火灾应采用液上喷射或半液下喷射泡沫,不能采用液下喷射泡沫。对于非水溶性液体火灾,当采用液上喷射泡沫灭火时,选用蛋白、氟蛋白、成膜氟蛋白或水成膜泡沫液均可;当采用液下喷射泡沫灭火时,必须选用氟蛋白、成膜氟蛋白或水成膜泡沫液。泡沫液的储存温度应为0~40℃。图1是泡沫灭火系统灭火过程图。

推荐阅读:
...03-05
开云官方网页版为您整理推荐“一级消防工程师技术实务教材精讲:气体灭火系统灭火机理”,欢迎阅读参考,更多有关内容请继续关注本网站一级消防工程师栏目。
一级消防工程师技术实务教材精讲:气体灭火系统灭火机理
一、二氧化碳灭火系统
二氧化碳灭火作用主要在于窒息,其次是冷却。在常温常压条件下,二氧化碳的物态为气相,当贮存于密封高压气瓶中,低于临界温度31.4℃时是以气、液两相共存的。在灭火过程中,当二氧化碳从贮存气瓶中释放出来,压力骤然下降,使得二氧化碳由液态转变成气态,分布于燃烧物的周围,稀释空气中的氧含量。氧含量降低会使燃烧时热的产生率减小,而当热产生率减小到低于热散失率的程度,燃烧就会停止下来。这是二氧化碳所产生的窒息作用。另一方面,二氧化碳施放时又因焓降的关系,温度急剧下降,形成细微的固体干冰粒子,干冰吸取其周围的热量而升华,即能产生冷却燃烧物的作用。
二、七氟丙烷灭火系统
七氟丙烷灭火剂是一种无色无味、不导电的气体,其密度大约是空气密度的6倍,在一定压力下呈液态贮存。该灭火剂为洁净药剂,释放后不含有粒子或油状的残余物,且不会污染环境和被保护的精密设备。七氟丙烷灭火主要是由于它的去除热量的速度快,其次是灭火剂分散和消耗氧气。七氟丙烷灭火剂是以液态的形式喷射到保护区内的,在喷出喷头时,液态灭火剂迅速转变成气态需要吸收大量的热量,降低了保护区和火焰周围的温度。另一方面,七氟丙烷灭火剂是由大分子组成的,灭火时分子中的一部分键断裂需要吸收热量。其次,保护区内灭火剂的喷射和火焰的存在降低了氧气的浓度,从而降低了燃烧的速度。
三、IG-541混合气体灭火系统
IG-541混合气体灭火剂是由氮气、氩气和二氧化碳气体按一定比例混合而成的气体,由于这些气体都是在大气层中自然存在,且来源丰富,因此它对大气层臭氧没有损耗(臭氧耗损潜能值ODP=0),也不会对地球的“温室效应”产生影响,更不会产生具有长久影响大气寿命的化学物质。混合气体无毒、无色、无味、无腐蚀性及不导电,既不支持燃烧,又不与大部分物质产生反应。以环保的角度来看,是一种较为理想的灭火剂。

IG-541混合气体灭火机理属于物理灭火方式。混合气体释放后把氧气浓度降低到不能支持燃烧来扑灭火灾。通常防护区空气中含有21%的氧气和小于1%的二氧化碳。当防护区中氧气降至15%以下时,大部分可燃物将停止燃烧。混合气体能把防护区氧气降至12.5%,同时又把二氧化碳升至4%。二氧化碳比例的提高,加快人的呼吸速率和吸收氧气的能力,从而来补偿环境气体中氧气的较低浓度。灭火系统中灭火设计浓度不大于43%时,该系统对人体是安全无害的。
12-19
下面是开云官方网页版整理的“2018年一级消防工程师《综合能力》考点:灭火器的构造及灭火机理”,欢迎阅读参考,更多有关内容请密切关注本网站一级消防工程师栏目。
2018年一级消防工程师《综合能力》考点:灭火器的构造及灭火机理
一、灭火器的构造

二、灭火器的灭火机理

三、灭火器的适用范围

一级消防工程师考试频道推荐阅读:
12-11
下面是开云官方网页版整理的“2018年一级消防工程师《综合能力》考点:泡沫灭火系统的灭火机理”,欢迎阅读参考,更多有关一级消防工程师综合能力考点的内容请继续关注本网站一级消防工程师栏目。
2018年一级消防工程师《综合能力》考点:泡沫灭火系统的灭火机理
1.隔氧窒息作用
在燃烧物表面形成泡沫覆盖层,使燃烧物的表面与空气隔绝,同时泡沫受热蒸发产生的水蒸气可以降低燃烧物附近氧气的浓度,起到窒息灭火作用。
2.辐射热阻隔作用
泡沫层能阻止燃烧区的热量作用于燃烧物质的表面,因此可防止可燃物本身和附近可燃物质的蒸发。

3.吸热冷却作用
泡沫析出的水对燃烧物表面进行冷却。
水溶性液体火灾必须选用抗溶性泡沫液。扑救水溶性液体火灾只能采用液上喷射泡沫,不能采用液下喷射泡沫。对于非溶性液体火灾,当采用液上喷射泡沫灭火时,选用普通蛋白泡沫液,氟蛋白泡沫液或水成膜泡沫液均可。对于非水溶性液体火灾,当采用液下喷射泡沫灭火时,必须选用氟蛋白泡沫液或水成膜泡沫液。泡沫液的储存温度应为0-40℃。
一级消防工程师考试频道推荐阅读:
作文标题: 我开水上灭火机
关 键 词: 小学六年级 550字
字 数: 550字作文
本文适合: 小学六年级
作文来源: https://zw.liuxue86.com
作文大全网(zw.liuxue86.com)有话说:小编辛苦弄了大量作文让您学习,你得支持我呀,要不然我可冤枉!
本作文是关于小学六年级550字的作文,题目为:《我开水上灭火机》,欢迎大家踊跃投稿。
欢迎阅读《作文:我开水上灭火机》,“作文网”每日为您更新更多优秀的“一年级作文”,请随时关注!11-06
03月20日 欢迎来俄罗斯留学网eluosi.liuxue86.com,我们将竭诚提供最好的俄语教程供您学习之用。 br>
1. 万一情况下 В худшем случае
2. 从各个方面 / 从各地 Со всех сторон
3. 你在笑还是在哭 / 你在哭吗? Ты смеешься или плачешь?
4. 保险丝烧掉了。 Предохранители сгорели.
5. 其它人 Остальные люди
6. 可能这是对的 Наверно, может это так / это и так
7. 在公众场合 В обществе / на людях
8. 在这个里 В этой области
9. 外面刮着风 На улице ветер
10. 完全跟我的意思一样 Точно в моем духе
11. 您信天主教还是信新教? Ты католик или протестант?
12. 您有没有灭火机? У Вас есть огнетушитель?
13. 您过敏吗? Вы страдаете аллергией?
14. 我们在海滨度假了。 Мы провели каникулы на побережье.
15. 承受重担 Нести тяжелую ношу
灭火机推荐访问