开云官方网页版专题频道艺术校考报名时间栏目,提供与艺术校考报名时间相关的所有资讯,希望我们所做的能让您感到满意!
01-23
2019年艺术校考报名已经开始了,小编为大家提供2019湖南高考艺术类考生参加省外高校来湘组织艺术类专业校考注意事项,一起来看看吧!
2019湖南高考艺术类考生参加省外高校来湘组织艺术类专业校考注意事项
为加强省外高校来湘组织艺术类专业校考的管理,给考生参加校考提供便捷的报名服务,现将报考情况通告如下,有关考生须严格遵守。
一、考点、网报服务点安排
2019年省外高校来湘组织艺术类专业校考共6个考点和1个集中网上报名缴费服务点(以下简称“网报服务点”)。考点分别设在湖南师范大学美术学院、湖南师范大学工程与设计学院、湖南科技职业学院、湖南师范大学音乐学院、湖南师范大学新闻与传播学院、湖南大众传媒职业技术学院;网报服务点设在湖南师范大学招生与就业指导处。
二、考生报考程序
1.查阅报考高校艺术招生简章。省教育考试院将于2019年1月21日前在“湖南省教育考试院”(http://www.hneao.edu.cn)、“湖南招生考试信息港”(http://www.hneeb.cn)网站公布“2019年省外高校来湘组织艺术类专业校考考点及时间安排表”(美术类专业考点在各招生院校校考报名时间结束时安排公布)。考生需在报名前充分了解相关高校招生简章涉及的内容或电话咨询相关高校招生部门,合理规划、选择报考高校和专业。重点须了解高校各专业对应的省统考合格类别,未取得高校要求的某一专业对应的省统考合格资格的考生,不能报考该专业。高校校考各招生专业要求对应我省统考合格类别的,须以教育部“全国艺术类专业招生考试信息交互系统”中审核后的高校专业与省级统考对应表为准(“2019年省外高校来湘组织校考艺术类专业与湖南省艺术类专业统考类别对应表”将于2019年2月1日前在湖南省高校招生考试信息管理平台(考生版)公告栏公布)。
2.网上报名、缴费。我省2019年艺术类专业校考实行网上报名和网上缴费。对于使用我省统一网报系统进行报名缴费的高校,考生报考时,须登录“湖南省高校招生考试信息管理平台(考生版)”(http://www.hneao.cn/ks)进开云官方网页版“艺术类专业校考网...
01-18
广东工业大学2019艺术校考将在1月18日起陆续开始,小编为大家提供广东工业大学2019艺术校考报名时间及考试时间,一起来看看吧!
广东工业大学2019艺术校考报名时间及考试时间
省市 | 报名、缴费网址及考试地点 | 报名时间 | 考试时间 | 备注 |
江西省 南昌市 | 江西省教育考试院网 考试地点:南昌师范学院 | 以考试院发布 的时间为准 | 1月25日 | 网上报名 缴费 |
湖南省 长沙市 | 湖南省高校招生考试 信息管理平台(考生版) 考试地点:湖南师范大学(音乐学院) | 2月11日-15日 |
2019年艺术校考报名已经开始,小编为大家提供中华女子学院2019艺术类本科专业校考报名及考试安排,请广大考试及时进行艺考报名!
中华女子学院2019艺术类本科专业校考报名及考试安排

小编精心为您推荐:
...01-07
西安美术学院艺术校考报名已经开始,小编为大家提供艺术升关于西安美术学院考生2019年报名的公告,一起来看看吧!请大家尽快报名!
艺术升关于西安美术学院考生2019年报名的公告
广大考生:
为合理分流报考考生流量,艺术升拟按以下时间段进行各考点报考业务开放。
17:30 郑州
18:00 成都
18:30 沈阳
杭州、桂林、兰州开放时间视服务器流量压力待定,若开放,艺术升会提前两小时公告。
小编精心为您推荐:
...
1月份天津工业大学2019年艺术校考报名开始了,小编为大家提供天津工业大学2019艺术类专业报考指南,一起来了解一下吧!祝你报考顺利!
天津工业大学2019艺术类专业报考指南
天津工业大学是教育部批准可参照独立设置本科艺术院校招生办法招生的普通高校。
一、学校及艺术类专业概况
天津工业大学是教育部与天津市共建、天津市重点建设的全日制普通高等学校。学校办学历史悠久,是我国最早开展纺织高等教育的学府之一,现已发展成为一所以工为主,工、理、文、管、经、法、艺协调发展的多科性工业大学。2017年9月学校开云官方网页版选国家“双一流”世界一流学科建设高校。
学校总占地面积约195万平方米,总建筑面积86万平方米。学校下设20个学院,现有全日制在校生28000余名,其中本科生24000余名,研究生3000余名,在校留学生1700余人次。
学校现有61个本科专业,涵盖工学、理学、文学、管理学、经济学、法学、艺术学等学科,其中包括6个国家级特色专业、15个天津市品牌专业、6个天津市战略性新兴产业相关专业、天津市优势特色专业8个、应用型专业12个,获得工程教育专业认证专业2个。学校拥有1个国家重点学科、1个学科开云官方网页版选国家“双一流”建设学科、5个学科开云官方网页版选天津市“双一流”建设学科、5个学科开云官方网页版选天津市“双一流”建设特色学科(群)、12个天津市重点学科;拥有3个博士后流动站、3个一级学科博士点,25个一级学科硕士点和7个专业硕士学位授权点。
学校现设有视觉传达设计、环境设计、服装与服饰设计、产品设计、工艺美术、动画、表演和广播电视编导八个艺术类本科专业,拥有设计学一级学科硕士学位授权点、戏剧与影视学一级学科硕士学位授权点,拥有艺术硕士(艺术设计领域、广播电视领域)专业学位授权点,形成了较完善的覆盖学术型硕士、专业型硕士的研究生培养体系。
二、我校2019年艺术类专业招生计划
我校设计学类包含视觉传达设计、环境设计、服装与服饰设计、产品设计、工艺美术五个专业,总计划408名;表演专业总计划60名;广播电视编导专业80名;动画专业100名。
其中设计学类专业、表演专业组织专业校考,面向全国招生,不编制分省计划。广播电视编导、动画专业不组织专业校考,省统考成绩合格,按我校规定的录取原则录取,仅在部分省市编制计划,分省计划于2019年6月经天津市教委审核通过后向社会公布。
具体专业招生计划如下:
所属 学院 | 专业 |
01-05
2019年吉林艺术校考报名就要开始了,小编为大家提供吉林2019艺术校考长春职业技术学院考点报名考试时间安排,一起来看看吧!
吉林2019艺术校考长春职业技术学院考点报名考试时间安排
(日程若有变化,以招生院校最新公布信息为准)
网上报名时间 | 考试时间 | 院校名称 | 招考专业 |
1月5日-9日 | 1月12日 | 南昌理工学院 | 广播电视编导、播音与主持艺术、表演 |
吉林建筑大学 | 书法学 | ||
沈阳工学院 |
01-05
2019年湖南艺术校考报名就要开始了,小编为大家提供关于做好2019省外普通高等学校来湘组织艺术类专业考试工作的通知,一起来看看吧!
关于做好2019省外普通高等学校来湘组织艺术类专业考试工作的通知
各市州教育考试院(招生考试办公室),有关高等学校:
根据教育部和我省有关规定及要求,结合我省实际情况,现就省外高校来湘组织艺术类专业考试的有关事项通知如下:
一、考生报名及考试
1.符合普通高等学校招生全国统一考试报名条件并取得了2019年湖南省艺术类专业统考合格资格的考生(不含报名参加我省普通高等学校对口招生考试的考生),方可报名参加省外院校组织的艺术类专业考试(以下简称“校考”)。我省将于2019年1月21日前在“湖南省教育考试院”(http://www.hneao.edu.cn)、“湖南招生考试信息港”(http://www.hneeb.cn )网站上公布全省艺术类统考各专业类别的合格资格线并公示取得合格资格的考生名单(不另行发放全省统考合格证书),同时公布考生成绩分布情况等信息,考生和高校均可上网查看有关信息。对已在湖南省安排了校考的院校(专业),本省考生原则上须在我省指定考点参加该院校相关专业的校考。
2.2019年艺术类专业校考实行网上报名和网上缴费。校考报名时,我省考生须登录“湖南省高校招生考试信息管理平台(考生版)”(http://www.hneao.cn/ks )进开云官方网页版“艺术类专业校考网上报名系统”(以下简称“网报系统”)或关注“湖南省高招信息平台考生版”微信公众号进行网上报名和网上缴费。2019年1月21日前,考生可以通过“湖南省教育考试院”、“湖南招生考试信息港”网站查阅“2019年省外高校来湘组织艺术类专业校考考点及时间安排表”。校考报名的流程及相关要求详见网报系统中公告的《艺术类专业校考报考须知》。
3.报名时间。我省校考报名时间原则上从2019年2月1日开始至考生所报考院校专业的考试日之前的第4天18:00结束。网报系统开放时间为2019年2月1日-2月3日和2019年2月11日-3月上旬(2月4日至2月10日春节期间系统不开放。高校考试日安排在2019年2月11日-2月15日期间的,报名截止时间一律为2019年2月3日18:00时)。部分独立设置的本科艺术院校(含部分艺术类本科专业参照执行的少数高校)在我省规定的报名考试时间之外来湘组织校考的,须向我院提出申请,经我院同意后,可以在学校指定的报名系统按其确定的时间报名、缴费和组织考试。
考生须充分了解报考高校招生章程规定的内容,合理规划报考的院校和专业。考生须重点了解高校各专业对应的省统考合格类别,未取得高校要求的某一专业对应的省统考合格资格的考生,不能报考该专业。网上缴费一旦成功后将不能退还专业考试费。专业考试报名结束后,考生不能再补报、修改和取消报考专业考试的报名信息。全省统考不合格考生的报名和考试均无效。
4.考试时间。校考时间一般安排在2019年2...
12-25
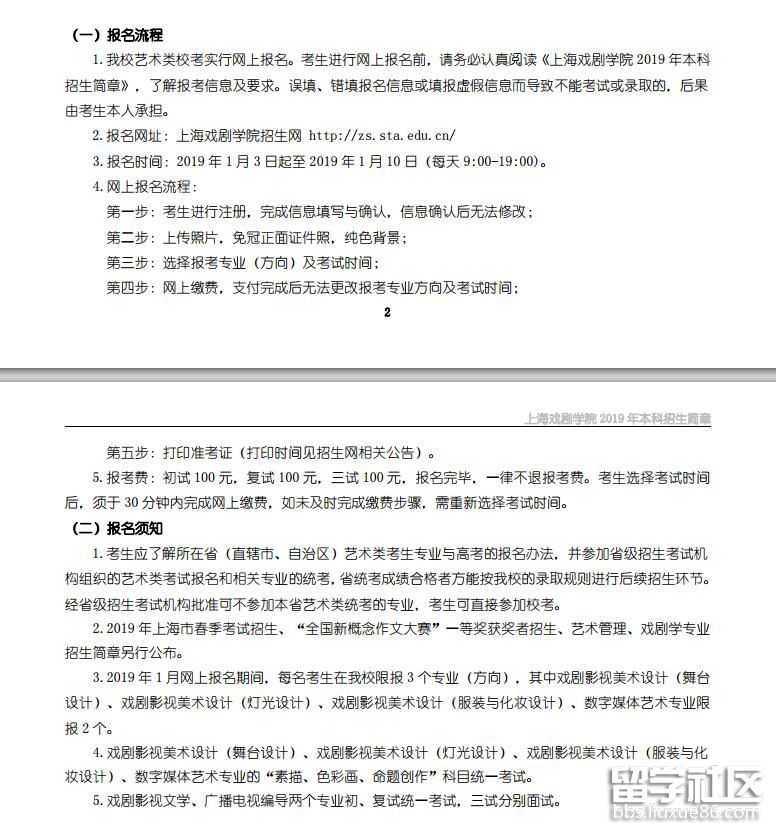
上海戏剧学院招生简章已公布,小编为大家提供上海戏剧学院2019艺术校考报名时间:1月3日-10日,请大家在这段时间登陆上海戏剧学院招生网进行报名!
上海戏剧学院2019艺术校考报名时间:1月3日-10日

小编精心为您推荐:
12-20
甘肃省教育考试院公布关于做好2019年甘肃省普通高校招生艺术类专业校考工作的通知,由此可知2019甘肃艺术校考报名时间,请大家及时报名!
2019甘肃艺术校考报名时间
(一)报名时间
2019年起我省校考报名、缴费、考务安排均在网上进行。2019年1月5日开始考生可登录甘肃省体艺类专业招考智慧平台(http://art.ganseea.cn)进行报名并向主考院校缴纳考试费(由甘肃省教育考试院代收),具体操作办法详见报名系统。在院校考试开始前5天零时结束报名,考试开始前2天考生可登录报名系统打印准考证。
(二)报名注意事项
1.报考美术与设计学类相关专业(美术学、绘画、雕塑、摄影、中国画、艺术设计学、视觉传达设计、环境设计、产品设计、服装与服饰设计、公共艺术、工艺美术、戏剧影视美术设计、动画)的考生必须为我省美术与设计学类(美术)专业统考本科合格的考生。
2.报考书法学专业的考生必须为我省美术与设计学类(书法)专业统考本科合格的考生。
3.作为过渡,今年暂不对其他专业做统考本科合格要求。
4.考生应在规定时间内登录甘肃省教育考试院网站进行报名,报名时间截止后不再安排补报。
5.考生在网上报名且完成缴费确认后视为报名成功,未缴费确认的,视为报名无效;网上报名且缴费成功,无论何种原因不参加考试的,不退还报名费。考生未报名或报名无效不得参加考试。
6.考生在网上报名时应选定报考院校及报考专业,报名时间截止后不得修改所报专业。笔试考场座位、面试次序安排在报名结束后由计算机随机生成,与报名先后顺序无关。
(三)考试
1.考试当天考生要携带网上打印的准考证和艺术体育类专业考试准考证(美术与设计学类考生须同时持统考合格证)及身份证在规定的时间和考点参加考试。
2.考生开云官方网页版场时必须接受监考人员的金属探测检查,考生不得携带任何书籍、报纸、参考资料、通讯工具(如手机及其他无线接收、传送设备等)、电子存储、录音及摄像设备等物品进开云官方网页版考场,考试过程中一经发现带开云官方网页版、使用上述违禁物品者,无论何种原因,均按考试违规处理。
3.美术考生除考试用纸张以外自备其他所有考试用品:平面画板、画架、铅笔、橡皮、水粉等。
4.音乐、舞蹈考生除钢琴以外须自备其他随身乐器及表演服装等物品。其中声乐考生原则上进行无伴奏清唱,如有特殊情况需要伴奏的,由校考院校向考点提出申请,经考点审核同意后,由校考院校提供免费伴奏。
小编精心为您推荐:
艺术校考报名时间推荐访问